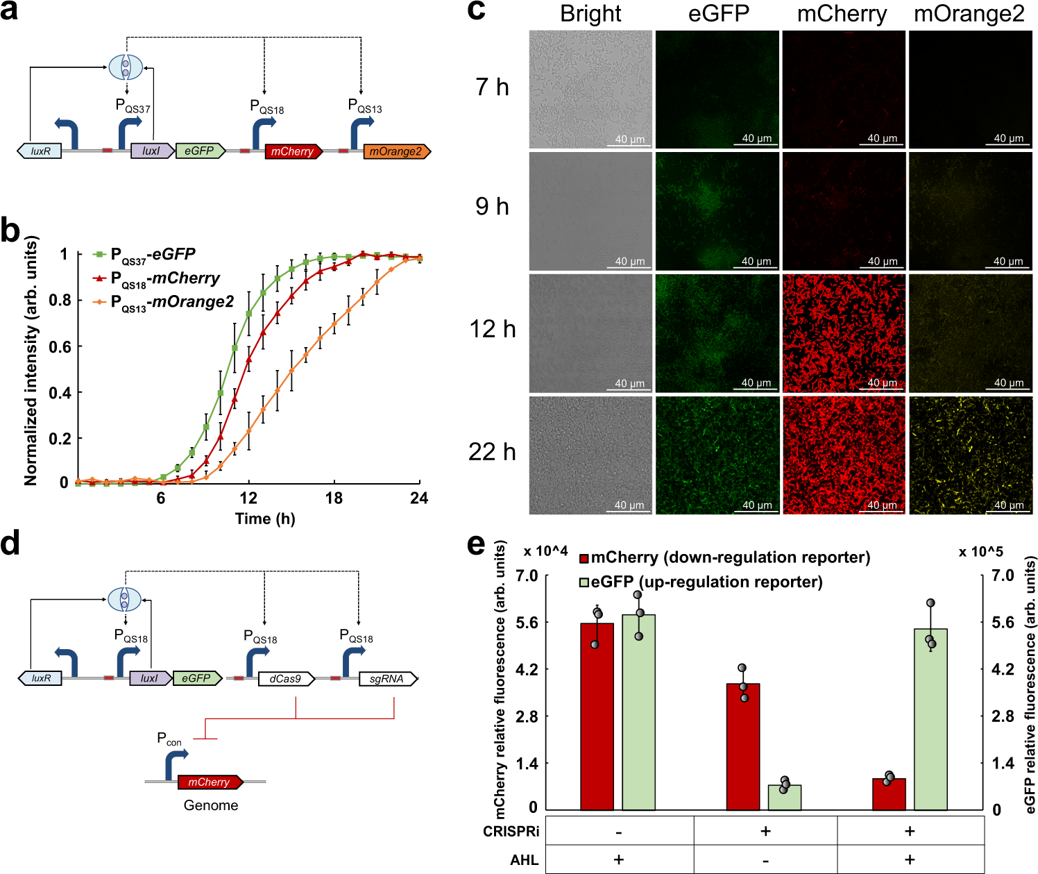
Fig. 3: Autonomous and simultaneous control of three different gene targets by QS variants.
From: Redesigning regulatory components of quorum-sensing system for diverse metabolic control

a Architecture of the QS circuit that simultaneously regulates the expression of eGFP, mCherry, and mOrange2, under control of the PQS37, PQS18, and PQS13, respectively. b Fluorescence profiles for eGFP, mCherry, and mOrange2 in the strain containing the designed QS circuit. For all three fluorescent proteins, the fluorescent intensity of each time point was normalized by their corresponding peak fluorescence value. c Laser scanning confocal images captured in a single cell containing the designed QS circuit. Images were taken at 7, 9, 12, and 22 h and under three different excitation wavelengths. Bar = 40 μm. The data were generated from three independent experiments. d Architecture of the QS circuit for simultaneous up- and downregulation of two different gene targets. e Peak fluorescent intensities of mCherry and eGFP when introducing CRISPRi into this system. Data shown are mean ± SD (n = 3 independent experiments). Source data are provided as a Source Data file.