Fig. 4: Identification of two sub-populations in MCF7 cell cultures.
From: Kronos scRT: a uniform framework for single-cell replication timing analysis

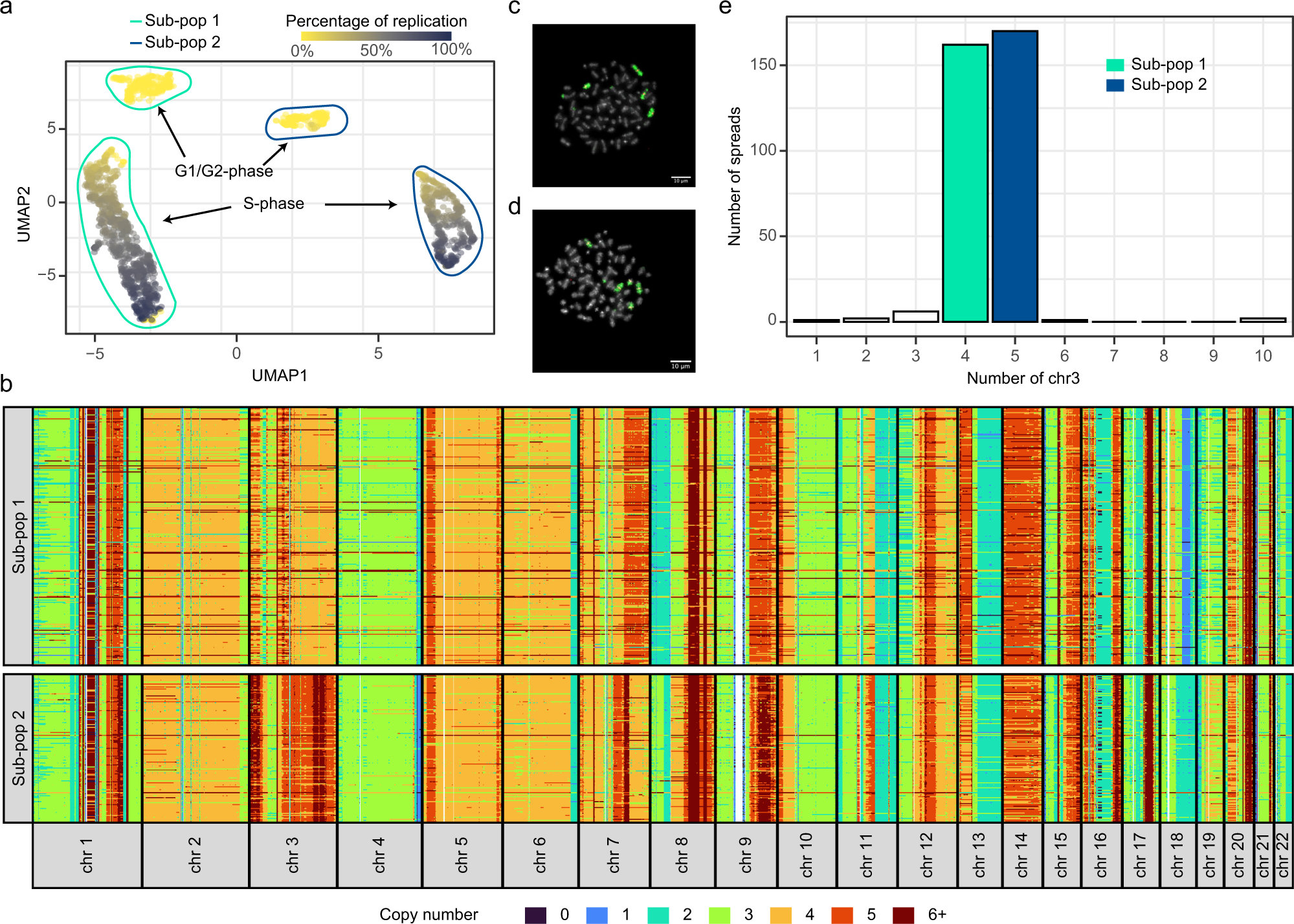
a UMAP analysis of the scCNV data of MCF7 cells coloured in function of S-phase progression (only autosomal chromosomes). Both G1/G2 (yellow) and S-phase (colour intensity in function of genome replication as indicated) cells are separated into two major sub-populations. G1/G2- and S-phase cells are gated with colour-coded gates: aqua for sub-population 1 and blue for sub-population 2. b Copy number analysis of autosomes in G1/G2 MCF7 cells separated into two sub-populations based on the clustering results shown in (a). The binning for visualization is 1 Mb (median CN profile in Supplementary Fig. 3c). c, d Examples of FISH experiments for cells with 4 (c) and 5 (d) copies of chromosome 3 that correspond to sub-population 1 and sub-population 2, respectively. Chromosomes are stained with DAPI (grey), chromosome 3 is labelled in green, and its centromere in red. Scale bar: 10 µm. Two examples out of 344 cells obtained over two independent experiments. e Chromosome 3 count based on the FISH results (n=344). The two major groups of cells with 4 (n = 162) and 5 (n = 170) copies of chromosome 3 correspond to the two groups shown in (a): sub-population 1 and sub-population 2, respectively.