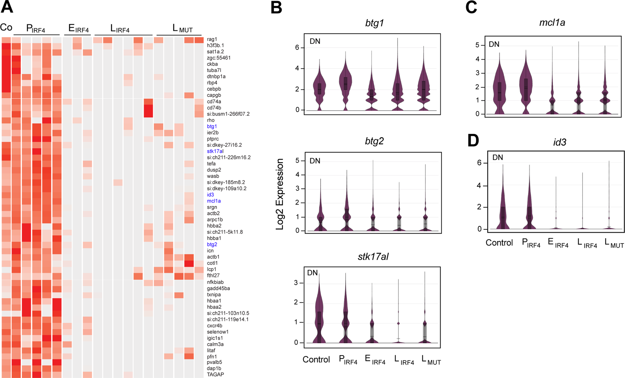
Fig. 6: Downregulation of p53 targets and id3.
From: IRF4 drives clonal evolution and lineage choice in a zebrafish model of T-cell lymphoma

A Heatmap showing the significantly downregulated genes from one-to-one differential gene analysis of scRNA-seq data between DN populations of different tumor stages. B–D Violin plots showing the expression of btg1, btg2 and stk17al (B), mcl1a (C), id3 (D) in DN cell populations across tumor stages analyzed by scRNA-seq (total cell number after merging of biologically independent samples: Control n = 557 cells; PIRF4 n = 2,222 cells; EIRF4 n = 3,365; LIRF4 n = 15,280 cells; LMT n = 28,205 cells). See Fig. 5C legend for the details of violin plots. Source data are provided as a Source Data file.