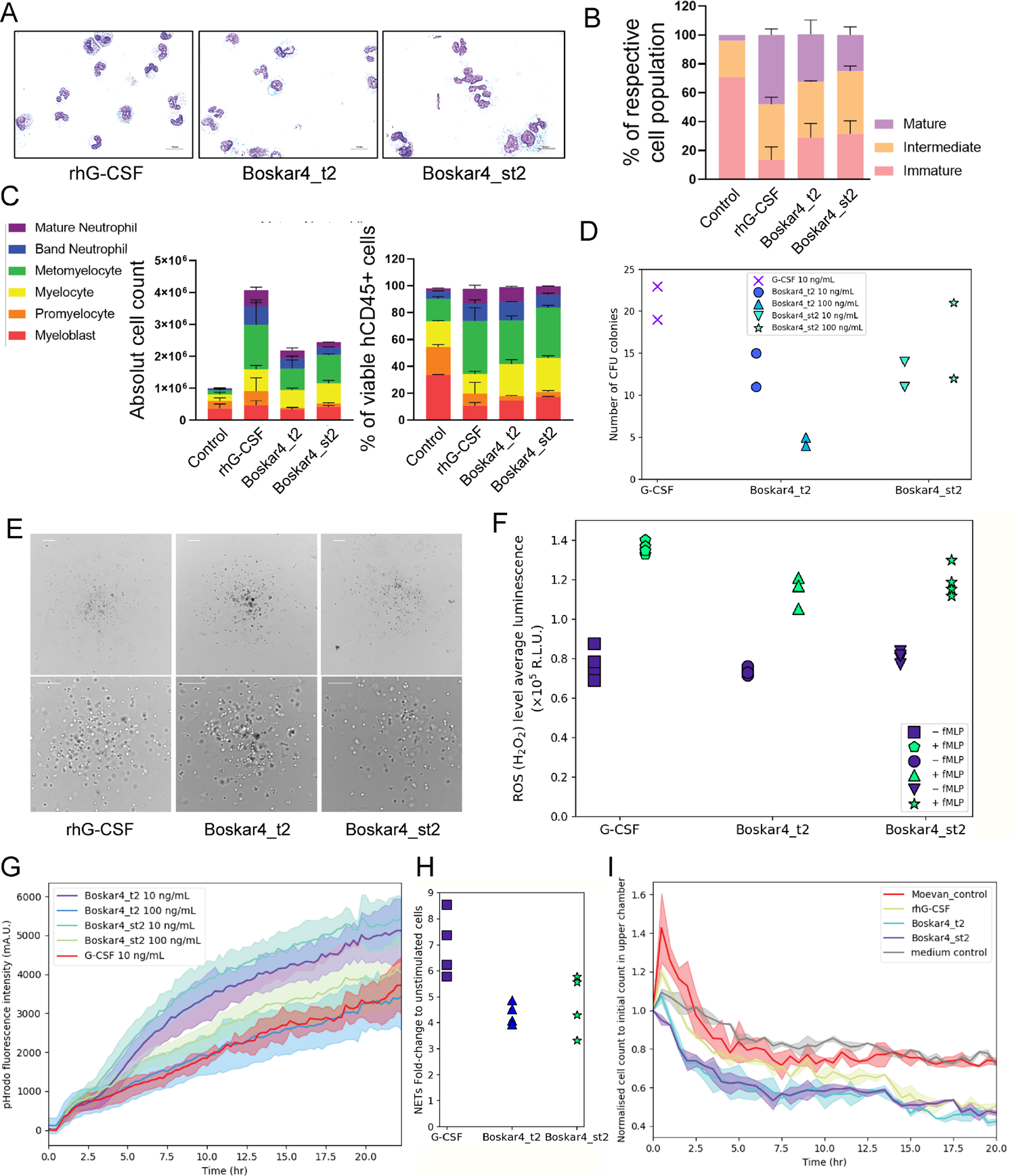
Fig. 7: The designs are functionally active in human primary cells.
From: A topological refactoring design strategy yields highly stable granulopoietic proteins

Cell morphology (A, B) and FACS (C) analysis of neutrophils generated from human healthy donors‘ CD34+ HSPCs in the presence of either the inactive protein Moevan_control (control, 100 ng/ml), rhG-CSF (10 ng/ml), Boskar4_t2 (B4_t2, 100 ng/ml), or Boskar4_st2 (B4_st2, 100 ng/ml) using in vitro liquid culture. Data represent mean ± standard deviation of triplicate samples from two healthy donors. D, E Quantification (D) and representative images (E) of myeloid colonies induced by the rhG-CSF (10 ng/ml), Boskar4_t2 (10 or 100 ng/ml), or Boskar4_st2 (10 or 100 ng/ml) from human healthy donors‘ CD34+ HSPCs after 14 days of culture. F–H Evaluation of functions of in vitro generated granulocytes using rhG-CSF, Boskar4_t2 or Boskar4_st2 (see the “Methods” section). F Reactive oxygen species (ROS) formation in fMLP-stimulated neutrophils. G Phagocytosis kinetic analysis using IncuCyte ZOOM System. Lines represent mean, shades represent ± standard deviation. H Formation of neutrophil extracellular traps (NETs) was determined by DNA staining in IncuCyte live-cell imaging. The green area was normalised to the phase area at the experiment start, and the results are depicted as fold change from unstimulated to PMA stimulated cells. Data show four biologically independent replicates after 19 h of treatment. I Chemotactic migration of peripheral blood healthy donors‘ neutrophils (solid lines represent the average of duplicates, and shades represent standard deviation) (see the “Methods” section).