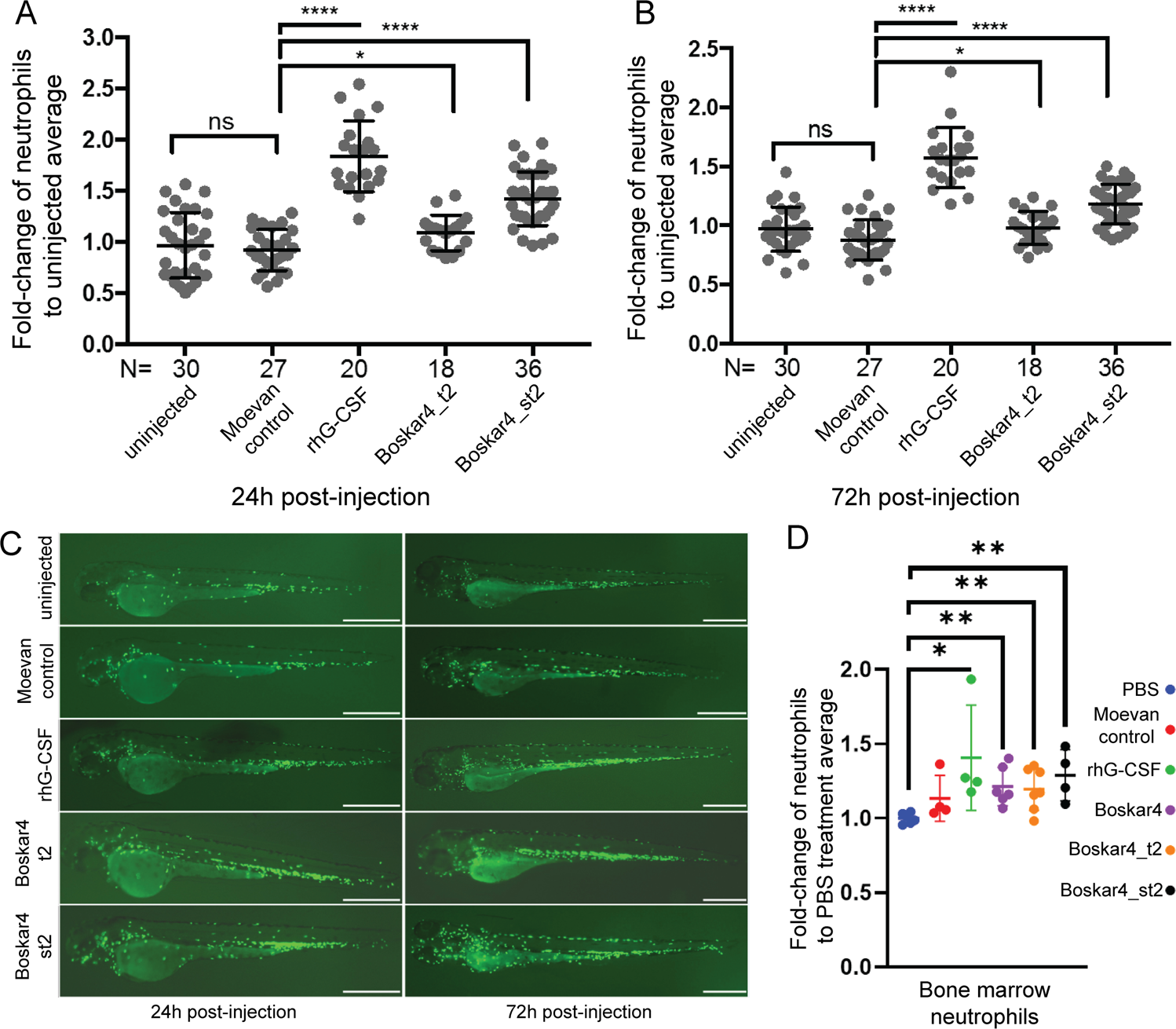
Fig. 8: The designs show in vivo activity in zebrafish and mouse models.
From: A topological refactoring design strategy yields highly stable granulopoietic proteins

A, B Interval plots of the fluorescent neutrophils in zebrafish (Tg:mpxGFP) that were either not injected, or injected with the inactive protein Moevan_control, rhG-CSF, Boskar4_t2, or Boskar4_st2, after (A) 24 h or (B) 72 h of treatment. Data show mean ± standard deviation, and the number of treated embryos under each condition is show as N (under the x-axis), *p < 0.05, or ****p < 0.0001 vs. the Moevan_control group (p-values are listed in Supplementary Table 4). C Representative images of 1- and 3-day embryos that were not injected, or injected with inactive protein (Moevan_control), Boskar4_t2, or Boskar4_st2. Fluorescently labelled neutrophils can be observed and quantified across the tail region (scale bar: µm). D Ly5.1 mice were treated with PBS, the inactive protein Moevan_control, rhG-CSF, Boskar4, Boskar4_t2, or Boskar4_st2 (n = 7 per group for each condition). Fold change of mouse neutrophils (DAPI-CD45+Ly6G+Ly6C+) in the bone marrow of treated mice compared to PBS group is shown. Statistical significance was calculated by Fisher’s two-sided t-test (*p < 0.05, or **p < 0.01 vs. the PBS group). The exact p-values are provided in the source data files.