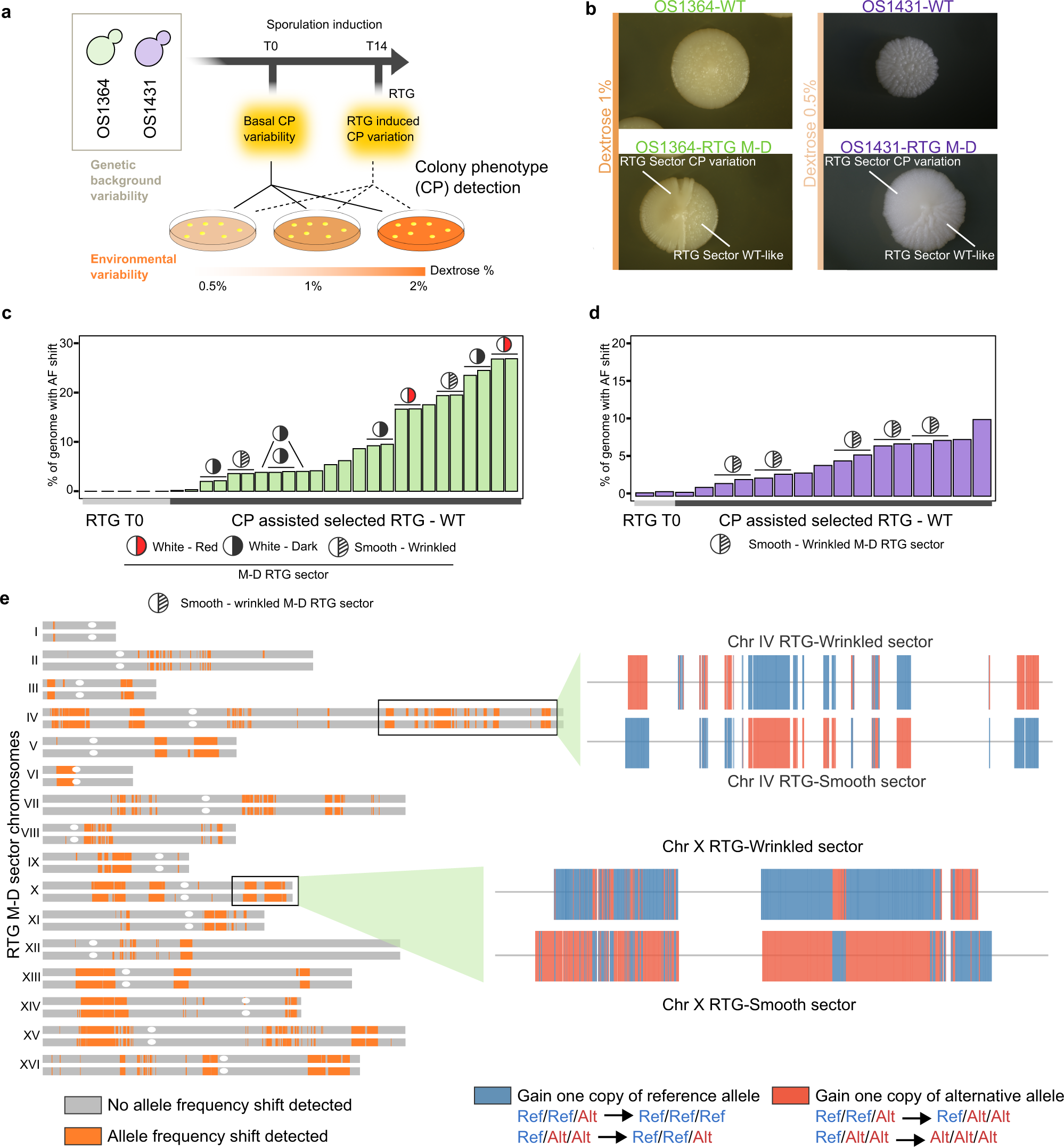
Fig. 3: Colony phenotyps revealed mother-daughter RTG pairs.
From: Unlocking the functional potential of polyploid yeasts

a Varying dextrose concentrations unveiled hidden colony phenotypic variation upon RTG. b Wild-type (WT) colony phenotypes (top) and sectored phenotypes emerging on RTG plates (bottom). The concentration of dextrose in the media is reported on the left. c The percentage of markers with allele frequency (AF) shift in the OS1364 derived RTG samples. The mother-daughter pairs for which both sectors were sequenced are indicated (circles). Single samples represent non-sectored RTG colonies (n = 4) or only one-side of a RTG sectored colony (n = 3). d As in c for the OS1431 background. e Recombination map of a RTG M-D pair (top chromosome: sm244/ bottom chromosome: sm245, derived from OS1364). Grey regions indicate the heterozygous markers without AF shifts, whereas orange regions contain heterozygous markers with AF shifts underlying recombination events. A zoom-in of two recombined regions is illustrated on the right. Colours represent the changes in genotype ratio of heterozygous markers. The lack of completely phased haplotype generates a fragmented AF shift pattern although this might derive from a longer continuous recombination event (Methods). Source data are provided as a Source Data file.