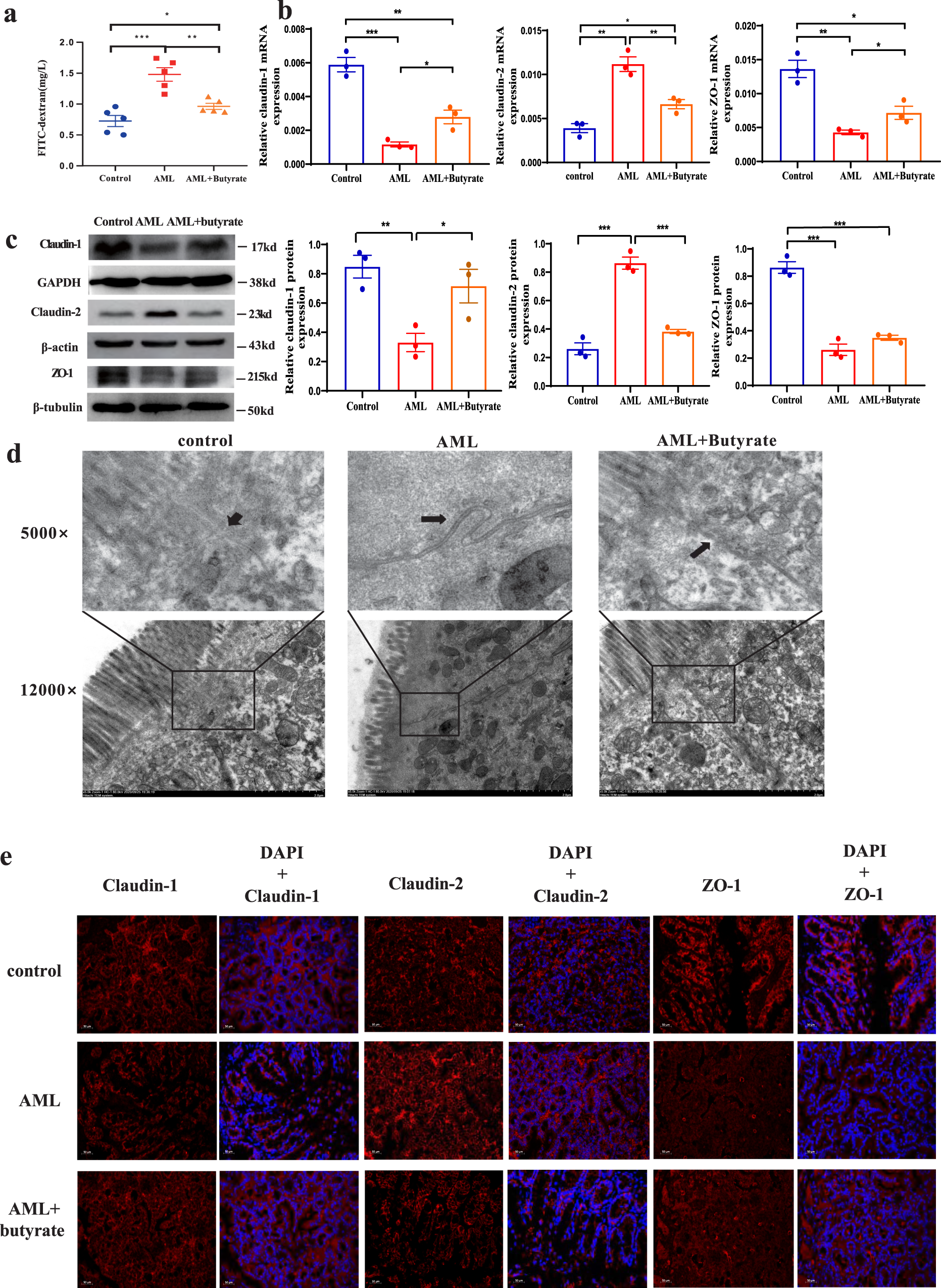
Fig. 6: Butyrate reverses intestinal barrier damage in mice with AML.

a The concentration of FITC-dextran in the peripheral blood after FITC-dextran gavage for 6 h. Data represent the mean ± SEM (n = 5 per group). b The mRNA expression levels of the tight junction protein components claudin-1, claudin-2, and ZO-1 in intestinal epithelial cells of AML, control, and butyrate-treated mice (n = 3 per group). c The protein levels of claudin-1, claudin-2, and ZO-1 in intestinal epithelial cells were determined by western blot. GAPDH was used as the control (n = 3 per group). d Transmission electron microscopy (TEM) of intestines isolated from normal, AML, and butyrate-treated AML mice for the duration of the experiment; arrows indicate the cell–cell interface, scale bar = 2 µm. e Immunofluorescence analysis of intestine tissue from normal, AML, and butyrate-treated mice, scale bar = 50 µm. d, e Three times each experiment was repeated independently with similar results. Cells were fixed and stained with a rabbit polyclonal antibody. APC (red) goat anti-rabbit IgG was used as a secondary antibody. Immunofluorescence indicated the expression quantity and localisation of claudin-1, claudin-2, and ZO-1. P values were determined using unpaired two-tailed t-test and error bars represent mean ± SEM in (a, b, c). ***P = 0.0007, **P = 0.0027, *P = 0.0482 (a), ***P = 0.0005 AML vs Control (claudin-1), **P = 0.0063 AML vs AML + Butyrate (claudin-1), *P = 0.0192 AML + Butyrate vs Control (claudin-1), **P = 0.0021 AML vs Control (claudin-2), **P = 0.0099 AML vs AML + Butyrate (claudin-2), *P = 0.0203 AML + Butyrate vs Control (claudin-2), **P = 0.0021 AML vs Control (ZO-1), *P = 0.0475 AML vs AML + Butyrate (ZO-1), *P = 0.0155 AML + Butyrate vs Control (ZO-1) (b), **P = 0.0065 AML vs Control (claudin-1), *P = 0.0418 AML vs AML + Butyrate (claudin-1), ***P = 0.0005 AML vs Control (claudin-2), ***P = 0.0004 AML vs AML + Butyrate (claudin-2), ***P = 0.0005 AML vs Control (ZO-1), ***P = 0.0004 AML + Butyrate vs Control (ZO-1) (c). Source data are provided as a Source Data file.