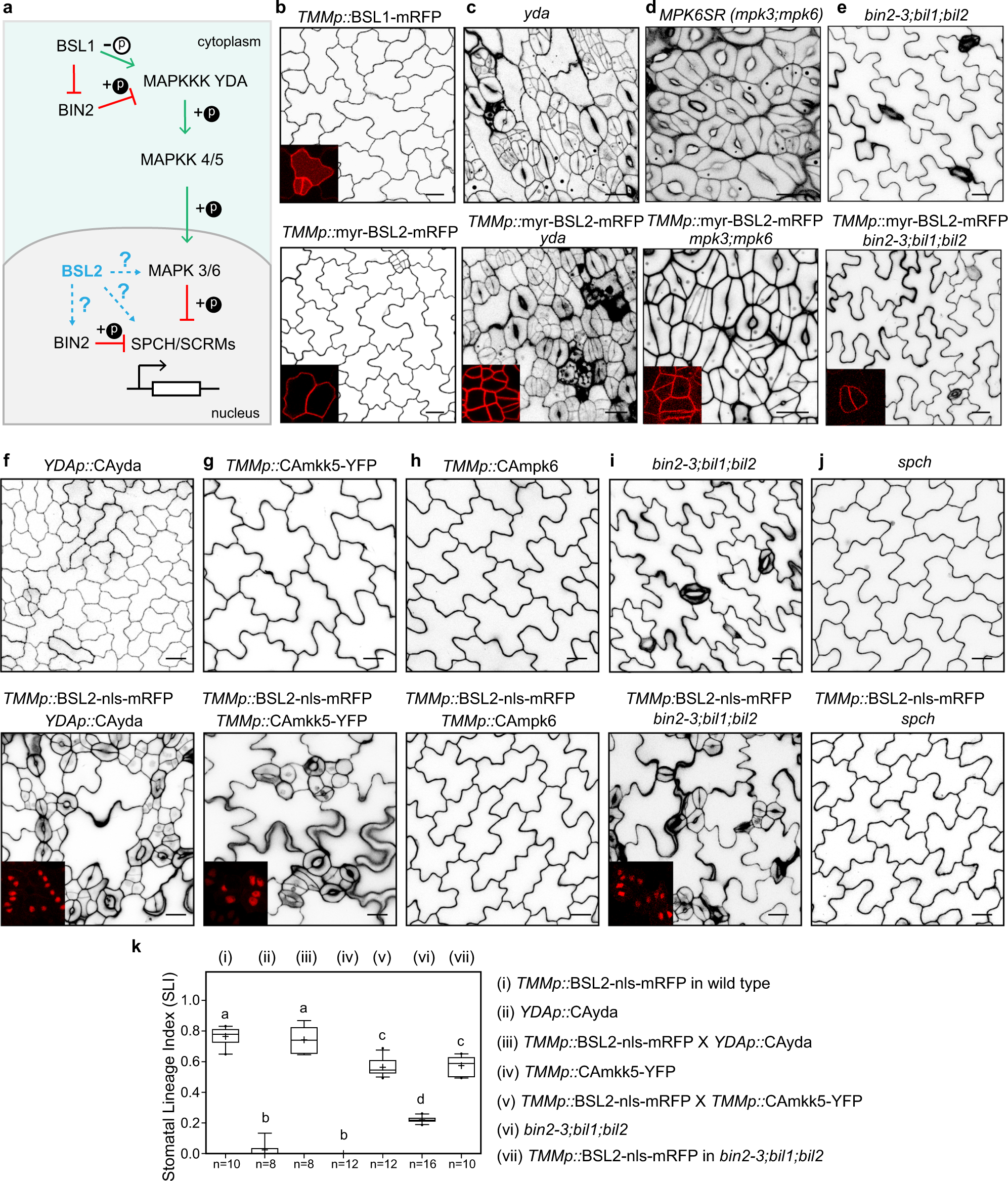
Fig. 4: Nuclear BSL2 functions upstream of MPK6 in stomatal development.

a Graphic diagram describes known (solid lines) and unknown (dashed lines) functional regulations surrounding the linear YDA MAPK signaling module in Arabidopsis stomatal development. Arrows and T-bars indicate positive and negative effects, respectively. Phosphorylation modifications are indicated by +p or −p. b–j Stomatal phenotypes in 5-dpg adaxial cotyledon epidermis. b–e Overexpression of membrane-localized BSL2 (myr-BSL2) was introduced in the wild type (b), yda (c), mpk3;mpk6 (d), or loss-of-function bin2-3;bil1;bil2 (e) mutants (bottom panels) to compare with their respective genetic background (top panels). f–j Overexpression of nuclear BSL2 (BSL2-nls) was introduced in the constitutively active variant of YDA (YDAp::CAyda, f), constitutively active variant of MKK5 (TMMp::CAmkk5, g), constitutively active variant of MPK6 (TMMp::CAmpk6, h), bin2-3;bil1;bil2 triple mutant (i), or spch loss-of-function mutant (j) (bottom panels), to compare with their respective genetic backgrounds (top panels). Cell outlines were stained with PI, images were captured by the confocal microscope and converted to black/white. Insets show protein localization (red) in stomatal lineage cells. Data represent results of three independent experiments. Scale bar, 20 μm. k Quantification of stomatal lineage index (SLI) for the designated genotypes. Box plot shows first and third quartiles, median (line) and mean (cross). n, number of individual cotyledons. Letters were assigned by ANOVA and Tukey’s multiple comparison test (P ≤ 0.01). Exact P values are 4.7192e−15 for i vs. ii, 0.557 for i vs. iii, 3.201e−11 for i vs. iv, 3.90248e−7 for i vs. v, 1.39073e−10 for i vs. vi, 2.32396e−6 for i vs. vii, 6.31636e−10 for ii vs. iii, 2.12926e−12 for iv vs. v, 5.41428e−9 for vi vs. vii, by unpaired t-test.