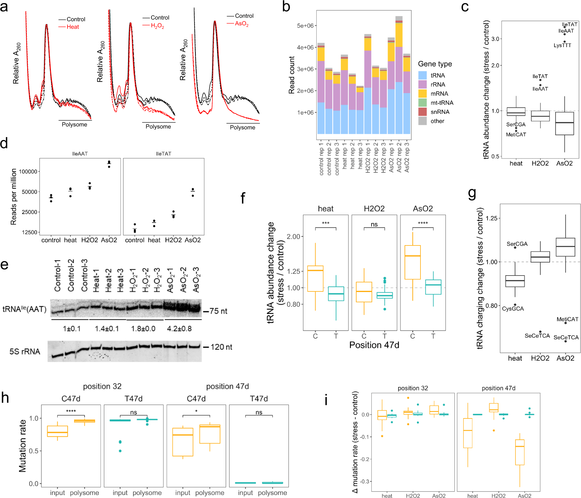
Fig. 4: tRNA analysis of polysome under stress.

MSR-seq was performed in biological triplicates (n = 3) for each condition. Box and Whisker plots show median, 25th and 75th quartile, and whiskers to 1.5 times interquartile range. a Polysome profile from sucrose density gradient. Unstressed control in black and stress in red. The three independent biological replicates are shown. The line “polysome” indicates the pooled fractions for MSR-seq. b Read coverage among RNA families for each sample. c Stress-induced changes in abundance of tRNA isoacceptor families on the polysome are calculated as in Fig. 3b, averaged across n = 3 independent biological replicates, displaying 46 isoacceptor families. d Normalized abundance of polysome-associated tRNAIle(AAT) and tRNAIle(TAT). e Validation of tRNAIle(AAT) change on polysome by Northern blot. 5 S rRNA is the loading control. All data for n = 3 independent biological replicates is shown. Source data are provided as a Source Data file. f Abundance change for C47d-tRNASer isodecoders in orange and T47d-tRNASer in blue. ****p < 10−4, ***p < 10−3, ns not significant; significance calculated with two-sided t-test. Data were shown for n = 3 independent biological replicates of 8 and 6 C or T tRNASer isodecoders, respectively. P values are 7.4 × 10−4 and 6.6 × 10−4 for Cand T isodecoders. g Stress-induced change in tRNA charging on the polysome; charging is calculated as in Fig. 3c. averaged across n = 3 independent biological replicates, displaying 46 isoacceptor families. h Comparing mutation fraction of position 32 and 47d of tRNASer isodecoders in the total RNA (input) and on polysome of the unstressed control. C47d-tRNASer isodecoders in orange and T47d-tRNASer in blue. ****p < 10−4, *p < 0.05, ns not significant; significance calculated with two-sided t-test. Data were shown for n = 3 independent biological replicates of 8 and 6 C or T tRNASer isodecoders, respectively. P values are 3.4 × 10−8 and 2.0 × 10−2 for positions 32 and 47d. i Stress-induced m3C32 and m3C47d change of tRNASer isodecoders. C47d-tRNASer isodecoders are in orange, T47d-tRNASer in blue. Data were shown for n = 3 independent biological replicates of 8 and 6 C or T tRNASer isodecoders, respectively.