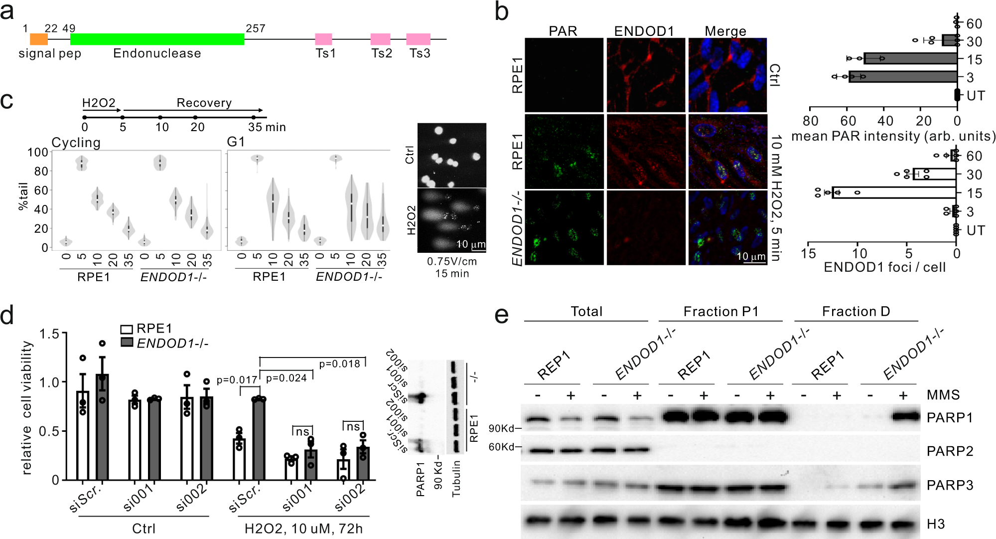
Fig. 1: Characterization of ENDOD1 in DNA repair.

a Schematic of ENDOD1 protein showing the predicted signal peptide (residues 1–22), the endonuclease domain (residues 49–257) and three C-terminal transmembrane motifs (Ts). b Left: Representative indirect immunofluorescence images for α-ENDOD1 (ABclonal) and α-PAR: untreated RPE1 cells (top row), RPE1 and ENDOD1−/− cells after a 5 min treatment with 10 mM H2O2 (bottom two rows). For the merged panels nuclear DNA was counterstained with DAPI. Right: quantification for nuclear signals at the indicated time points after H2O2 treatment. arb. units: arbitrary units. n = 3–5 biologically independent experiments. c Comet assay to assess repair efficiency. Left: quantification of tail moments from three repeats for proliferating RPE1 and ENDOD1−/− cells at the indicated time points after H2O2 challenge (p = 0.197 for RPE 35v ENDOD1−/− 35, Kruskal test). Middle: tail moments from 150 cells from each of 3 biologically independent experiments for serum-starved G1 arrested RPE1 and ENDOD1−/− cells at indicated time points after H2O2 challenge (p = 0.787 for RPE1 20 v ENDOD1−/− 20; p = 0.0000159 for RPE1 35v ENDOD1−/− 35, Kruskal test). Right: representative images of alkaline comet assay. Percentage tail moment was calculated by dividing the pixel intensity of tails by that of heads. White dot: median. Thick whisker: third quartile. Thin whisker: upper/lower adjacent values (1.5x inter-quartile range). d Relative viability of RPE1 or ENDOD1−/− cells treated with two different siPARP1 (si001 and si002) 48 h before challenge, with or without continuous H2O2 treatment (10 μM). Assay: CCK8 colorimetry. Inset showing the knockdown efficiency of each siRNA. n = 3 biologically independent experiments. Significance test: two-tailed Student’s t test. p values: 0.0057, 0.047. ns: not significant. e. Whole-cell extract (total), nuclear extracts (P1) and MNase-digested extract (fraction D) from RPE1 or ENDOD1−/− cells probed for PARP1, PARP2 and PARP3. Cells were treated with 0.01% MMS for 30 min. Histone H3 serves as a control. Representative image of 3 independent experiments.