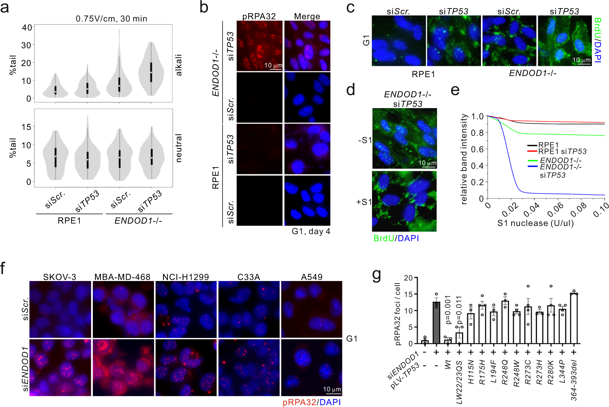
Fig. 4: SL between ENDOD1 and TP53 correlates with ssDNA formation.

a Quantification of tail moments for neutral (bottom) and alkali (top) comet assays in G1-arrested ENDOD1−/− and control RPE1 cells treated with siTP53 or control siRNA. n = 150 cells from each of 3 biologically independent experiments. White dot: median. Thick whisker: third quartile. Thin whisker: upper/lower adjacent values (1.5x inter-quartile range). b Immunofluorescent staining for pRPA32 in ENDOD1−/− and control RPE1 G1 arrested cells 96 h following siTP53 or control treatment. Merged image is with DAPI staining. c Equivalent experiment as in (b), non-denatured staining for BrdU that was incorporated into cells before serum starvation. d Non-denatured BrdU signals in ENDOD1−/− siTP53 cells with or without prior S1 nuclease digestion. Representative of 3 independent experiments. e Quantification of agarose gel band intensity of undigested genomic DNA purified from the indicated cells after treatment with the specified units of S1 nuclease. Representative image of 3 independent experiments. A representative original gel for 0.02 U/μl is shown in Supplementary Fig. 5e. f pRPA32 staining in cancer cell lines that harbour TP53 mutations 72 h after treatment with control (siScr.) or siENDOD1. A549 is a TP53 wild type control. g. Quantification of pRPA32 foci in siENDOD1 treated SKOV-3 cells complemented with the indicated TP53 alleles. n = 3–4 biologically independent experiments. Error bars; SEM. Significance test: two-tailed Student’s t test.