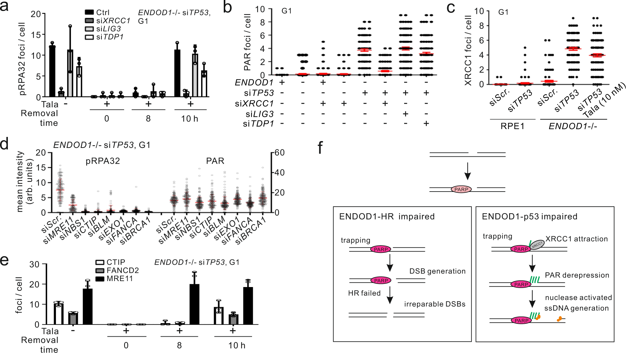
Fig. 6: SSBR and HR machinery provides key signals for ssDNA production.

a Quantification of pRPA32 foci in a Talazoparib addition-removal assay with siTP53 treated ENDOD1−/− cells co-treated with the indicated SSBR siRNAs. 10 nM Talazoparib was added upon siRNA treatment and removed 72 h later (time 0). n = 3 biologically independent samples. Error bars: SEM. b Quantification of a-PAR foci in G1 serum starved ENDOD1−/− and control RPE1 cells following treatment with the indicated siRNAs. n = (99-103) × 5 cells (each data point represents the average foci number of 5 cell counts). Red bar: median. Whiskers: SEM. c Quantification of XRCC1 foci in serum-starved ENDOD1−/− and control RPE1 cells following siTP53 treatment with or without co-treatment with Talazoparib. n = (99–100) × 5 cells (each data point represents the average foci number of 5 cell counts). Red bar: median. Whiskers: SEM. d pRPA32 and a-PAR foci in siTP53 treated ENDOD1−/− cells co-treated with and the indicated siRNAs targeting DNA end processing factors. n = 151–167 cells. e Quantification of CTIP, FANCD2 and MRE11 foci in a Talazoparib addition-removal assay with siTP53 treated ENDOD1−/− cells. n = 3 biologically independent experiments. Error bars: SEM. 10 nM Talazoparib was added upon siRNA treatment and removed 72 h later (time 0). f Schematic model for how ENDOD1 protects genomic integrity together with HR (left) and p53 (right). See discussion for details.