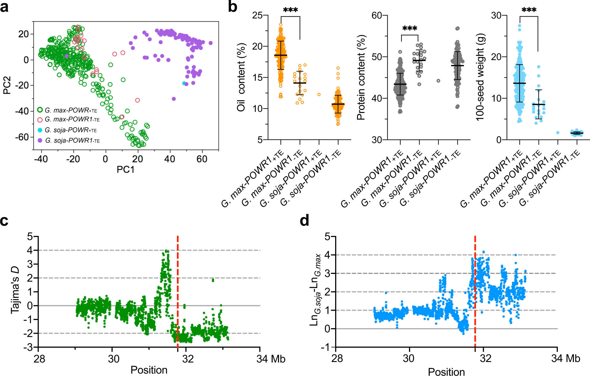
Fig. 4: Distribution and diversity analysis of POWR1 alleles in soybean.
From: POWR1 is a domestication gene pleiotropically regulating seed quality and yield in soybean

a PCA of 548 cultivated and wild soybean accessions with different allele types is shown. b Comparison of seed oil and protein content and 100-seed weight of G. max and G. soja accessions carrying POWR1+TE or POWR1−TE (n = 377; 21, 1,149). Statistical significance was determined by two-tailed unpaired Student’s t test. *p < 0.05, **p < 0.01, and ***p < 0.001. Unpaired t-test p values = <0.0001, 0.2775 for oil content; <0.0001, 0.2823 for protein content; <0.0001, 0.7034 for seed weight. Trait values are shown as the mean ± SD. c, d Tajima’s D and Ln(π-G. soja)-Ln(π-G. max) between G. max and G. soja accessions across the 4.1 Mb region containing POWR1. The vertical solid red line indicates the physical position of POWR1. Source data are provided as a Source Data file.