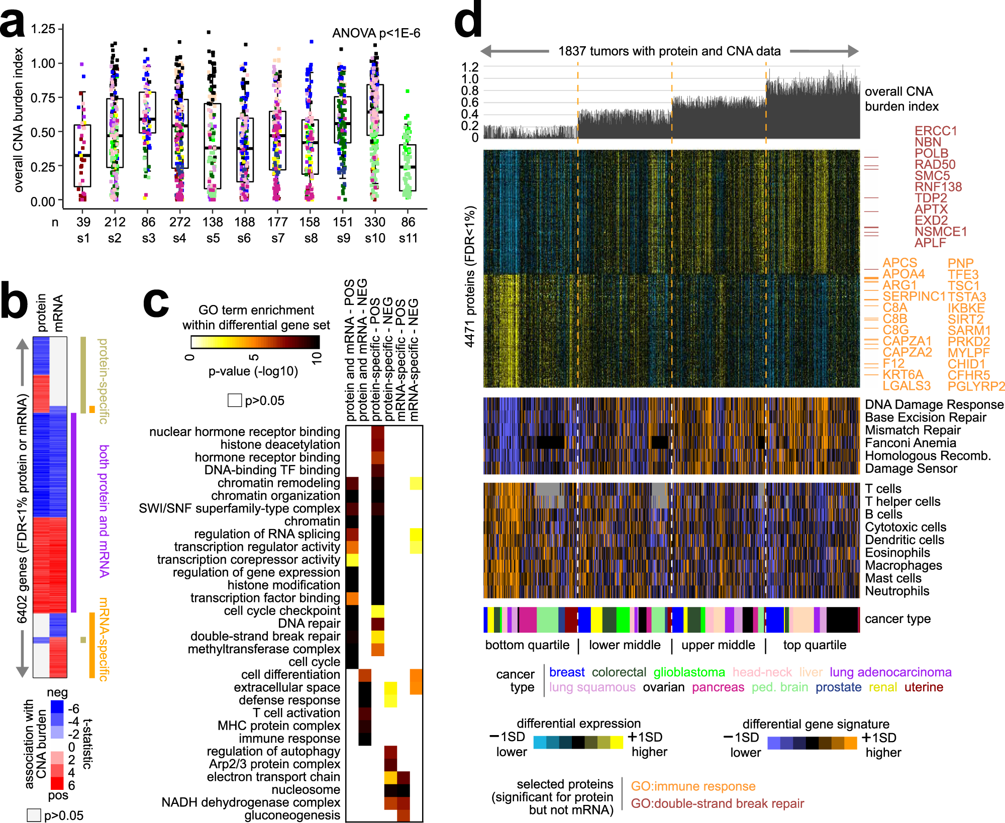
Fig. 6: Global proteomic alterations associated with the overall CNA burden across cancers.

a Overall CNA burden index (standard deviation of CNA values across all genes) by proteome-based molecular subtype. Box plots represent 5% (lower whisker), 25% (lower box), 50% (median), 75% (upper box), and 95% (upper whisker). n = biologically independent tumors. p value by ANOVA. Data points are colored according to cancer type (legend in d). b Protein and mRNA features correlated with CNA burden index (FDR < 1%) across all cancers studied (n = 1837 tumors with protein and CNA data; n = 1748 with RNA and CNA data), including genes with associations by protein but not mRNA (“protein-specific”), genes with associations by mRNA but not protein (“mRNA-specific”), and genes with associations by both protein and mRNA (“both protein and mRNA”). c For the protein and mRNA signature from b, represented categories by GO were assessed, with selected enriched categories represented here. p values by one-sided Fisher’s exact test. d Across the 1837 tumors with protein and CNA data, with tumors ranked high to low by global CNA index quartiles, selected molecular features are represented, including top protein correlates with CNA burden, proteome-based signatures scoring for DNA damage response pathways52, and proteome-based scoring for immune cell infiltrates67. Proteins highlighted by name have GO annotation “double-strand break repair” or “immune response” and were significant for protein but not mRNA.