Fig. 3: Reduced Xist RNA expression in Kdm5cΔ/Δ female epiblast-like cells (EpiLCs).
From: Activation of Xist by an evolutionarily conserved function of KDM5C demethylase

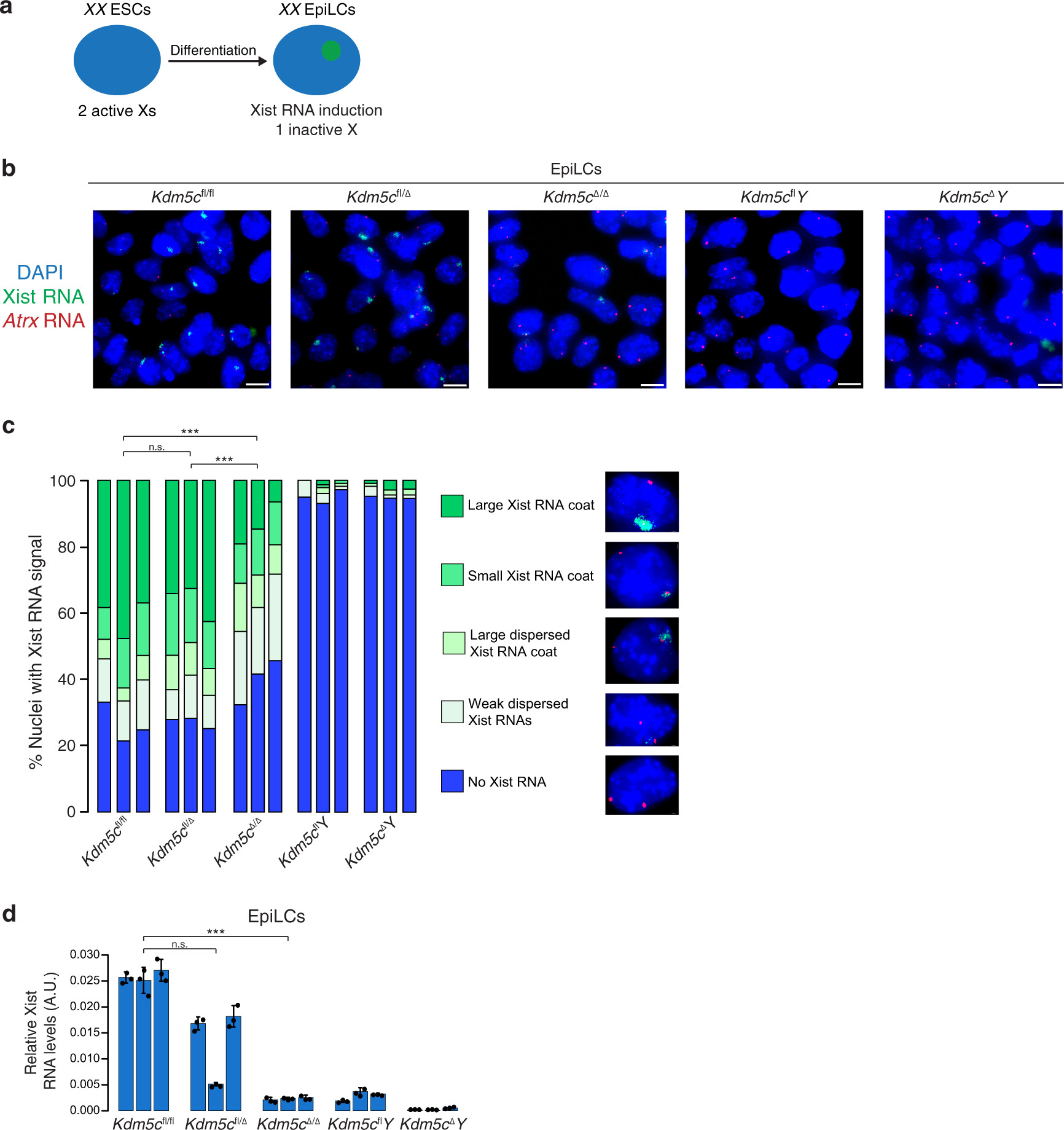
a Schematic of induction of X-inactivation upon differentiation of ESCs into EpiLCs. See also Supplementary Fig. 2a. b Detection of Xist RNA (green) by strand-specific FISH together with Atrx RNA (red) in representative EpiLCs. Scale bars, 10 μm. Three independent ESC lines were differentiated into EpiLCs/genotype with similar results. c Quantification of Xist RNA coating in EpiLCs. Xist RNA expression was quantified in five categories. Numbers of nuclei counted in EpiLCs differentiated from each of three independent ESC lines/genotype: Kdm5cfl/fl, n = 154, 122, and 113; Kdm5cfl/Δ, n = 107, 140, and 130; Kdm5cΔ/Δ, n = 145, 163, and 151; Kdm5cflY, n = 124, 230, and 111; Kdm5cΔY, n = 110, 138, and 114. P values, Chi-square analysis between female genotypes. n.s. not significant; *P ≤ 0.05; **P < 0.01; ***P < 0.001. See Supplementary Table 3 for Welch’s two-sided t test on all pairwise statistical comparisons. d Quantification of relative Xist RNA levels by RT-qPCR in the EpiLCs. Three independent ESC lines were differentiated into EpiLCs/genotype. Each bar in graph represents an individual ESC line differentiated into EpiLCs for each genotype. Data are presented as mean \(\pm\) standard deviation between technical PCR replicates. P values, Welch’s two-sided t test on ΔCt values of biological replicates. n.s. not significant; *P ≤ 0.05; **P < 0.01; ***P < 0.001. See Supplementary Table 4 for all pairwise statistical comparisons. See also Supplementary Fig. 2b. Source data are provided as a Source Data file.