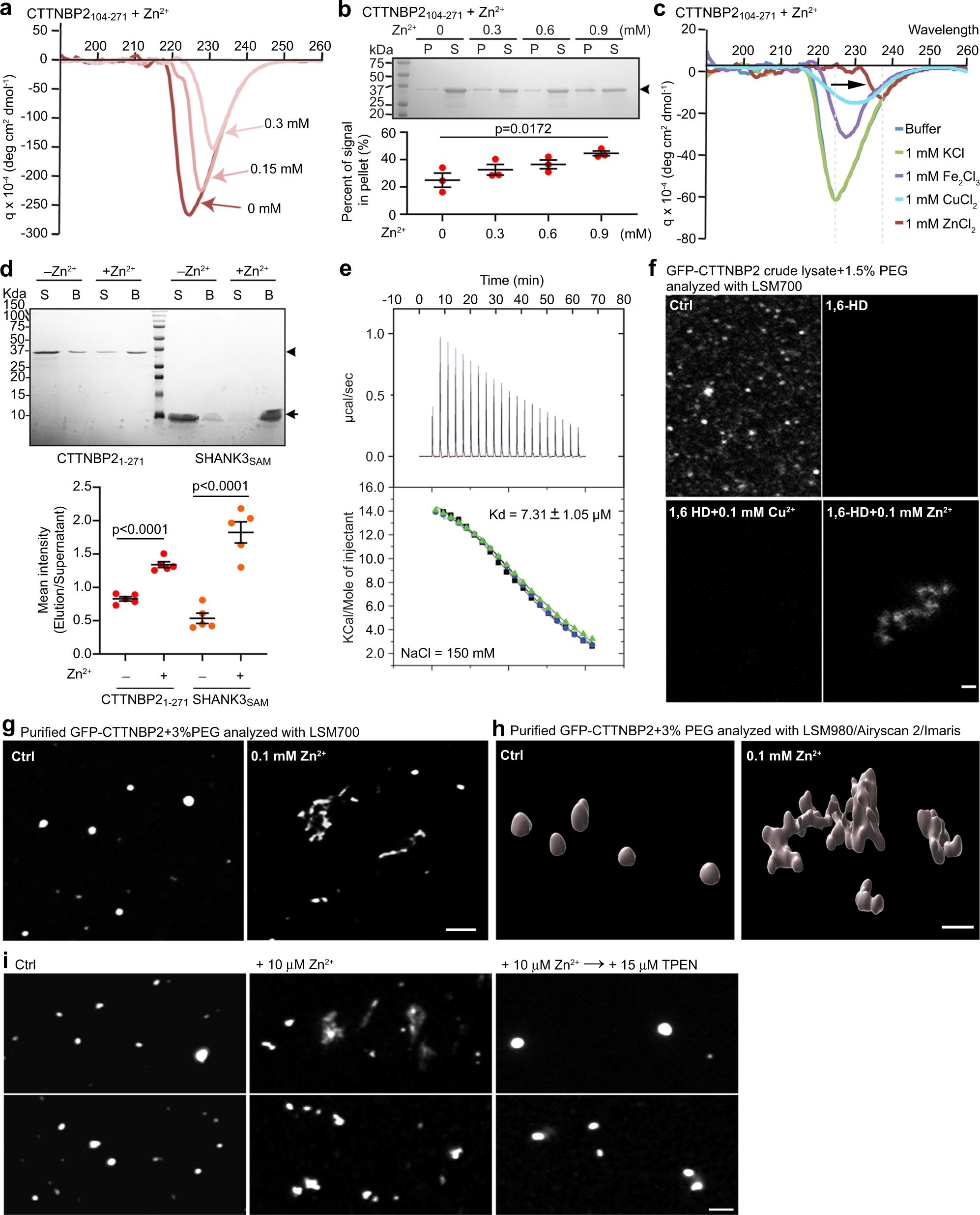
Fig. 2: Zinc directly binds and regulates CTTNBP2 phase transition.

a Circular dichroism (CD) spectra of CTTNBP2104–271 in the absence or presence of zinc at the indicated concentrations. b SDS–PAGE analysis of CTTNBP1–271 sedimentation in the absence or presence of zinc at the indicated concentrations. Supernatant and pellet fractions are indicated as S and P, respectively. CTTNBP21–271 band intensities in the gel were quantified and plotted. Standard deviation was determined from three independent experiments. Two-tailed Student’s t test. c CD spectra of CTTNBP2104–271 in the presence of the indicated metal ions (concentration of 1 mM). The zinc spectrum is indicated by an arrow. d Pulldown assays of CTTNBP21–271 and SHANKsam. CTTNBP21–271 and SHANKsam were incubated with precharged zinc resin. Supernatant (S) and bound (B) samples were analyzed by SDS–PAGE and stained with Coomassie blue. CTTNBP2104–271 and SHANKsam band intensities in the gel were quantified and plotted. Standard deviation was determined from three independent experiments. Two-tailed Student’s t test. e ITC titration curves (upper) and binding isotherms (lower) of CTTNBP2104–271 with zinc. The Kd value was determined from three independent experiments, as indicated. f Representative fluorescence image of HEK293T crude lysates expressing GFP-CTTNBP2 in the presence of 1,6-HD with or without Cu2+ or Zn2+, as indicated. g Representative fluorescence image of purified GFP-CTTNBP2 in the absence or presence of Zn2+. h Imaris-generated 3D images of purified GFP-CTTNBP2 with or without Zn2+. i Representative fluorescence image of purified GFP-CTTNBP2 in the presence of Zn2+ with or without TPEN, as indicated. TPEN was added 30 min after zinc addition. All statistical analysis and results are summarized in the Statistic Information in the source data file. Scale bars: f–h 1 μm; i 2 μm.