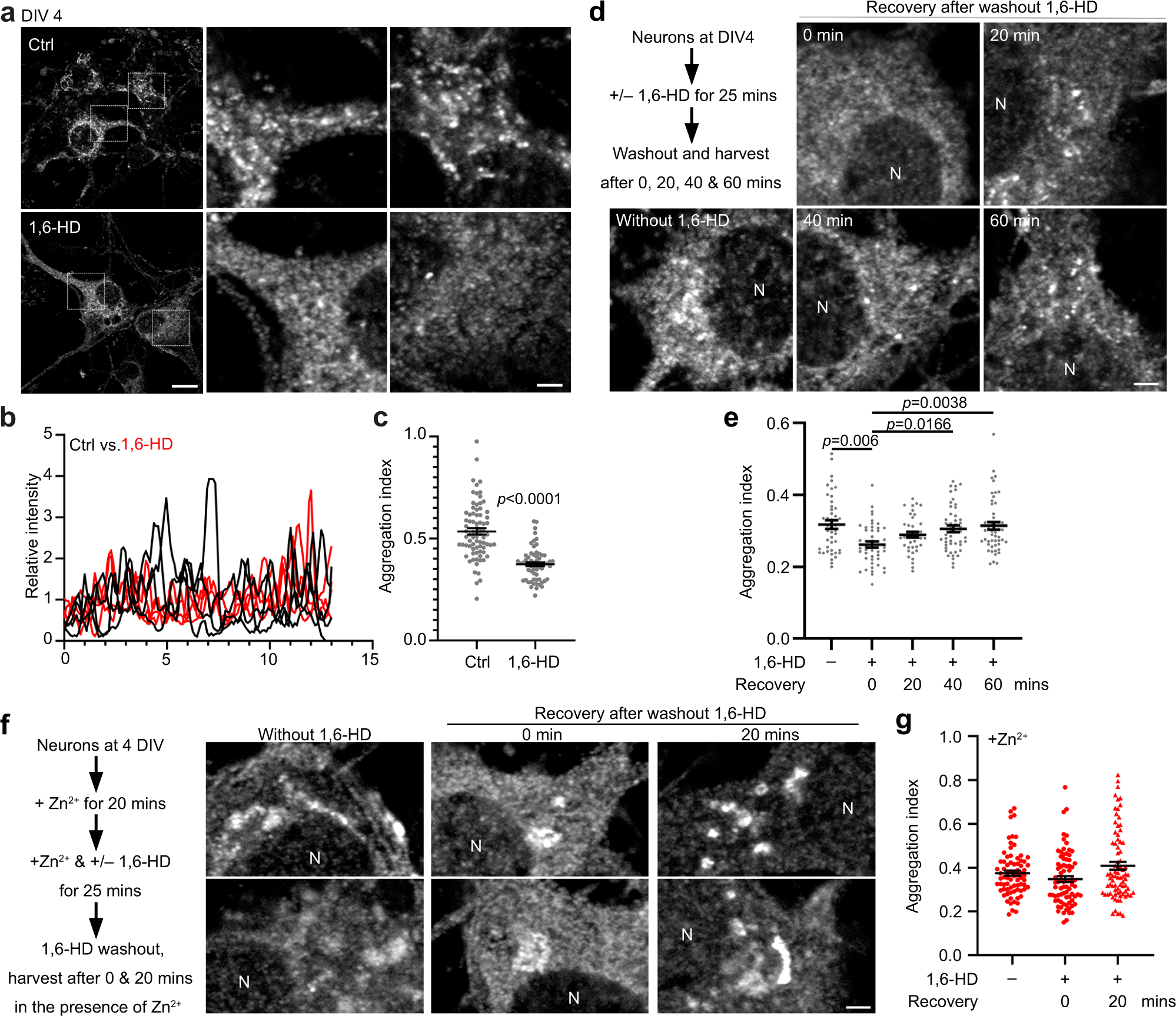
Fig. 6: CTTNBP2 forms condensates in immature neurons.

a CTTNBP2 condensates in immature hippocampal neurons are sensitive to 1,6-HD treatment. At DIV 4, neurons were treated with 4% 1,6-HD for 25 min and then immunostained with anti-CTTNBP2 antibody. The insets in the low-magnification images are enlarged in the middle and right panels. b Linescan quantification of CTTNBP2 immunoreactivity in somata. c Aggregation index (see the “Methods” section) of CTTNBP2 immunoreactivity. d Experimental procedure to investigate the effect of 1,6-HD washout on reformation of CTTNBP2 condensates. Representative images are shown. e Quantification of CTTNBP2 condensate formation and the effect of 1,6-HD washout. f Experimental procedure to investigate the effect of zinc on condensate formation of CTTNBP2. Representative images are shown. g Quantification of f. c Mann–Whitney test, two-sided. e and g two-sided Kruskal–Wallis test with Dunn’s multiple comparisons. All statistical analysis and results are summarized in the Statistic Information in the source data file. Scale bars: a original, 10 μm; enlarged, 2 μm; d and f 2 μm.