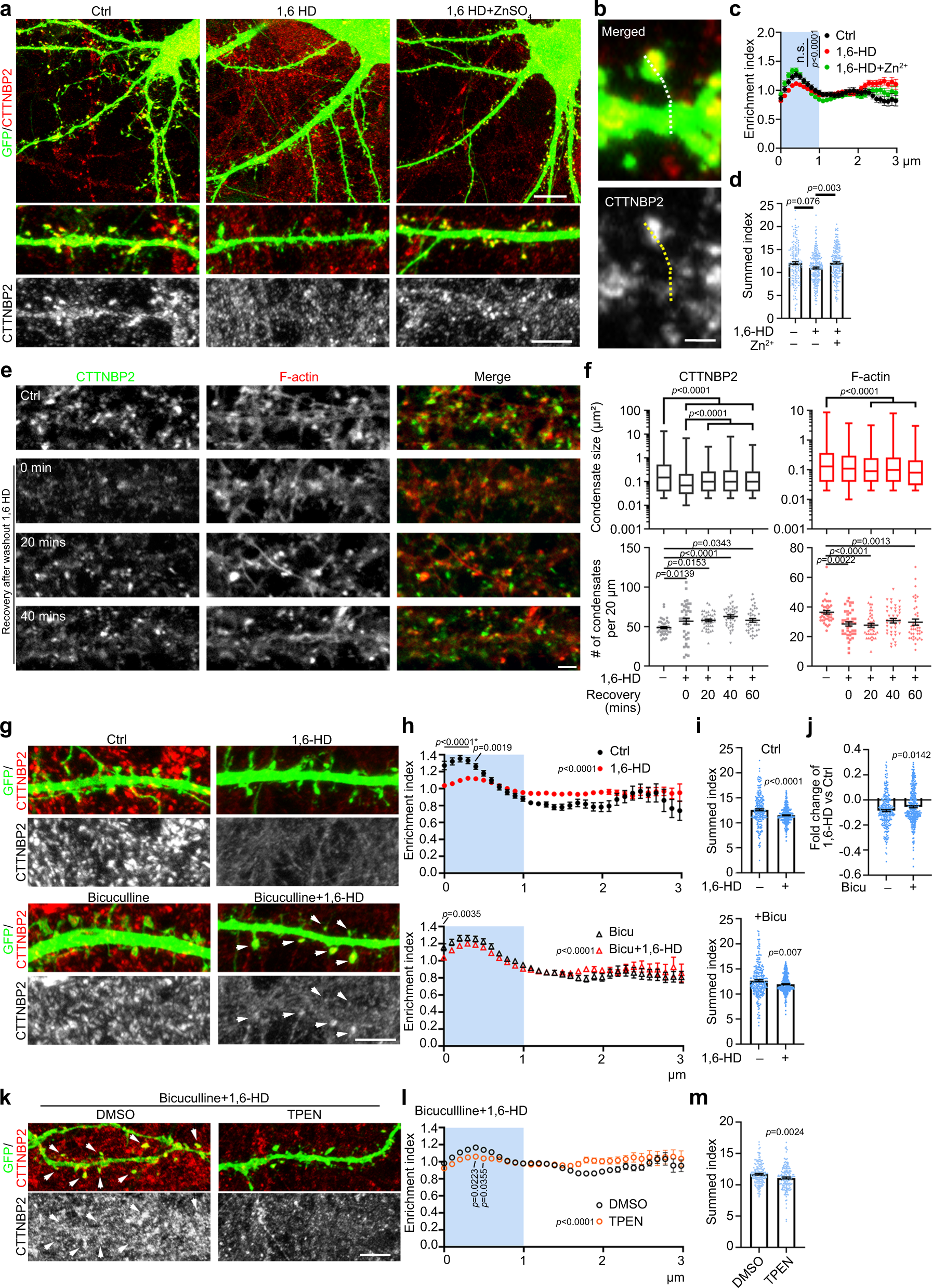
Fig. 7: CTTNBP2 synaptic distribution is regulated by phase separation, zinc and neuronal activity.

a CTTNBP2 puncta in dendritic spines are sensitive to 1,6-HD. Representative images are shown. b Example of linescan quantification. GFP outlines dendrite morphology and linescan quantification was initiated from the dendritic spine tip to the dendritic shaft. c Enrichment index of endogenous CTTNBP2 within dendritic spines under 1,6-HD and zinc treatments. CTTNBP2 fluorescence signals of individual dendritic spines were averaged and calibrated. The enrichment index indicates the relative distribution of CTTNBP2 within dendritic spines. The region within 1 μm of the dendritic spine tip (light blue) represents the spine head. Data are presented as mean values ± SEM. N = 176 (Ctrl), 257 (1,6-HD) and 210 (1,6-HD + Zn2+) dendritic spines over two independent experiments. d 1,6-HD treatment reduces the summed index of endogenous CTTNBP2 within dendritic spines. Relative CTTNBP2 fluorescence signals in spine heads were summed to assess protein enrichment there. e Representative images showing the effect of 1,6-HD treatment and recovery after 1,6-HD washout on CTTNBP2 and F-actin aggregations. Mature neurons (18 DIV) were treated as indicated. f Quantification of e. Size and number of total condensates are shown. Upper: box-plots indicate median (middle line), 25th and 75th percentile (box), and min and max (whiskers); lower: mean and the result of individual neuron. g Neuronal activity retains CTTNBP2 in dendritic spines. Neurons were activated via 40-μM bicuculline treatment for 30 min and then treated with 4% 1,6-HD for 15 min. Representative images of endogenous CTTNBP2 and transfected GFP are shown. h Enrichment index of endogenous CTTNBP2 within dendritic spines under conditions of 1,6-HD and bicuculline (co)treatment. Data are presented as mean values ± SEM. N = 269 (Ctrl), 313 (1,6-HD) and 291 (Bicu) and 323 (Bicu+1,6-HD) dendritic spines over two independent experiments. i Summed index of h. j The difference between the summed index for Ctrl and +Bicu in i in terms of 1,6-HD treatment. k TPEN attenuates the effect of bicuculline on CTTNBP2 synaptic distribution. l Linescan of k. N = 176 (DMSO) and 181 (TPEN) dendritic spines over two independent experiments. m Summed index of l. Two-way ANOVA with Bonferroni’s multiple comparisons test for c, h and l. One-way ANOVA with Bonferroni’s multiple comparisons test or Mann–Whitney test for d, i and m. Kruskal–Wallis test with Dunn’s multiple comparisons for f. All statistical analysis and results are summarized in the Statistic Information in the source data file. h *, the p value for all indicated comparisons. Scale bars: a upper 10 μm; lower, 5 μm; b 1 μm; e 2 μm; g 5 μm; k 5 μm.