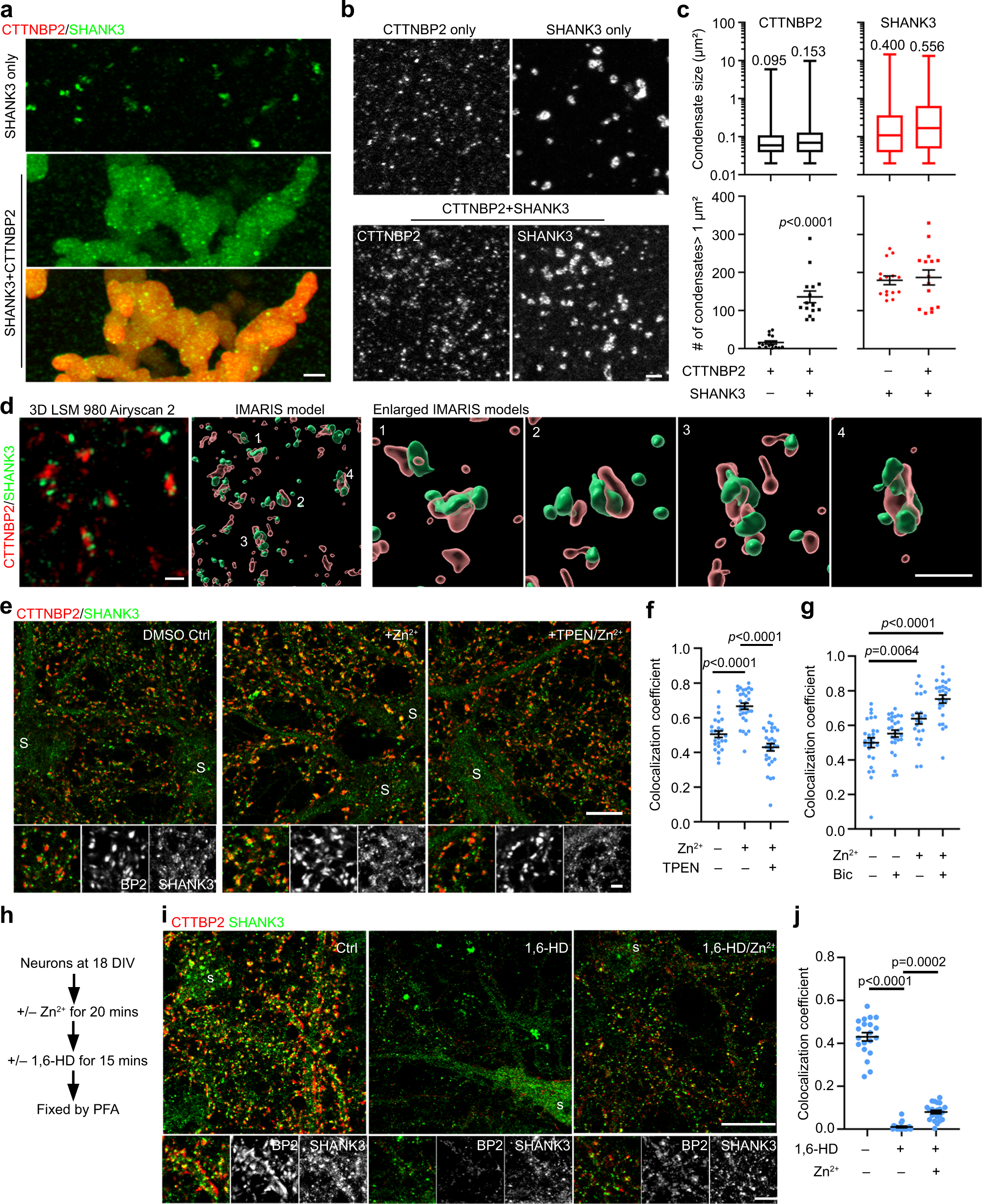
Fig. 8: Phase separation and zinc influence the synaptic association of CTTNBP2 with SHANK3.

a Co-condensation of mCherry-SHANK3 (green) and GFP-CTTNBP2 (red). 3D modeling is available in Movie S17. Upper: Crude lysate expressing mCherry-SHANK3 in the presence of PEG, monitored using super-resolution Z-series imaging. Middle and lower: Lysate expressing mCherry-SHANK3 was mixed with 4 μM purified GFP-CTTNBP2 for >20 min. b Condensate formation of GFP-CTTNBP2 and mCherry-SHANK3 in crude lysates. Upper: Representative images of GFP-CTTTNBP2 alone or mCherry-SHANK3. Lower: Representative images of GFP-CTTTNBP2 and mCherry-SHANK3 co-condensation. c Quantification of b, including condensate size and number of condensates > 1 μm2. For condensate size, box-plots indicate median (middle line), 25th and 75th percentile (box), and min and max (whiskers). The indicated numbers are average sizes. d Super-resolution imaging using LSM980 with Airyscan 2 and 3D Imaris modeling of endogenous CTTNBP2/SHANK3 complexes in mature cultured hippocampal neurons at DIV 18. In the 3D Imaris models, semi-transparent CTTNBP2 (red) signals intermingle with or are inserted within SHANK3 condensates (green). Four enlarged images of the CTTNBP2-SHANK3 complexes are shown at right. e Addition of zinc enhances CTTNBP2 and SHANK3 colocalization. TPEN, a zinc chelator, reduces it. f Quantification of e. g Bicuculline (40 μM) and zinc exhibit additive effects on CTTNBP2 and SHANK3 colocalization. h Experimental procedure for i. i 1,6-HD treatment disrupts CTTNBP2-SHANK3 colocalization in mature cultured hippocampal neurons at DIV 18. Addition of zinc abrogates the impact of 1,6-HD treatment by retaining some degree of CTTNBP2 and SHANK3 colocalization. j Quantification of CTTNBP2–SHANK3 colocalization upon 1,6-HD and zinc treatments shown in i. For number of condensates >1 μm2 c, two-sided Mann–Whitney test for CTTNBP2 alone vs. CTTNBP2 + SHANK3; two-tailed unpaired t test for SHANK3 alone vs. SHANK3 + CTTNBP2. Kruskal-Wallis test with Dunn’s multiple comparisons test for f, g and j. All statistical analysis and results are summarized in the Statistic Information in the source data file. Scale bars: a original, 5 μm; enlarged, 1 μm; b 2 μm; d 1 μm; e original, 10 μm; enlarged, 2 μm; i original, 10 μm; enlarged, 5 μm.