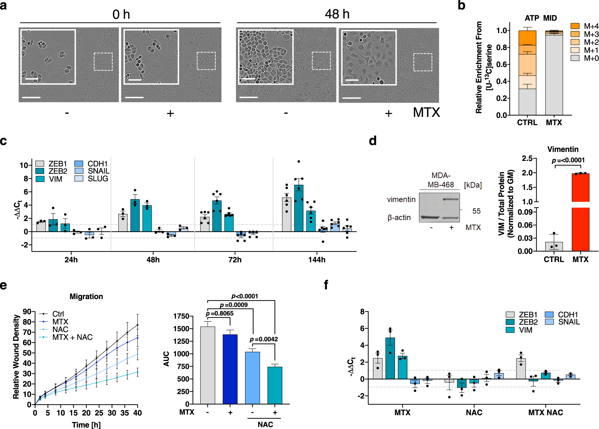
Fig. 2: Enhanced motility under MTX is supported by a ROS-driven EMT phenotype.

a Morphology of MDA-MB-468 cells after 48 h 50 nM MTX. Bright-field images are representative of 3 independent experiments. Scale bars correspond to 60 and 300 μm. b Mass isotopomere distribution (MID) of intracellular ATP upon [U-13C]serine tracer in response to 24 h 50 nM MTX in MDA-MB-468 cells. Mean ± SEM of 5 independent experiments each measured in triplicate wells. c mRNA expression from the indicated target genes in MDA-MB-468 cells upon 50 nM MTX at the indicated time points measured by real-time RT-qPCR. Mean ± SEM (n = 3 (24 h, 48 h), 6 (72 h, 144 h)). No data measured for SLUG expression at 72 h. d Protein levels of vimentin in MDA-MB-468 cells after 240 h 50 nM MTX; β-actin as loading control. Quantification of vimentin signal relative to total protein stain. Mean ± SD (n = 3); unpaired, two-tailed t-test with Welch’s correction. e Migratory potential of MDA-MB-468 cells in response to 10 mM N-acetylcysteine (NAC) and 50 nM MTX as quantification of relative wound density in IncuCyte and respective AUC. Graph shows mean ± SEM of independent experiments (n = 3); Brown-Forsythe and Welch ANOVA test with Games-Howell’s multiple comparisons test. f mRNA expression from the indicated target genes in MDA-MB-468 cells upon 10 mM NAC and 50 nM MTX at 72 h measured by real-time RT-qPCR. Mean ± SEM (n = 3). Source data are provided as a Source Data file.