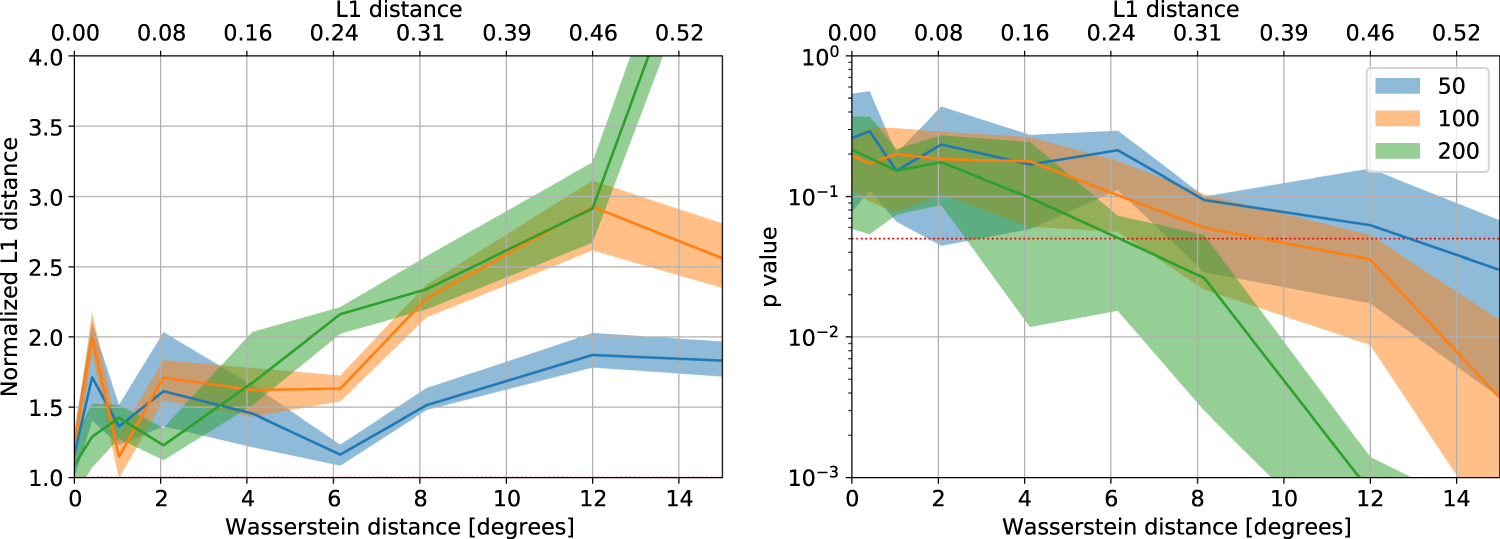
Fig. 6: Normalized L1 distance statistics and p values obtained comparing pairs of synthetic samples.

Samples were drawn from anisotropic von-Mises distributions with standard deviations of 35° in the φ direction and 18° in the ψ direction. One of the distributions was rotated by an increasing angle; the ground truth distance between the distributions was measured using the Wasserstein (W2) and L1 metrics. Three sample sizes (N = 50, 100, and 200) are shown. Confidence intervals are 20%- and 80%-percentiles calculated on 10 random trials. Larger sample sizes allow to discern smaller distribution changes with higher significance.