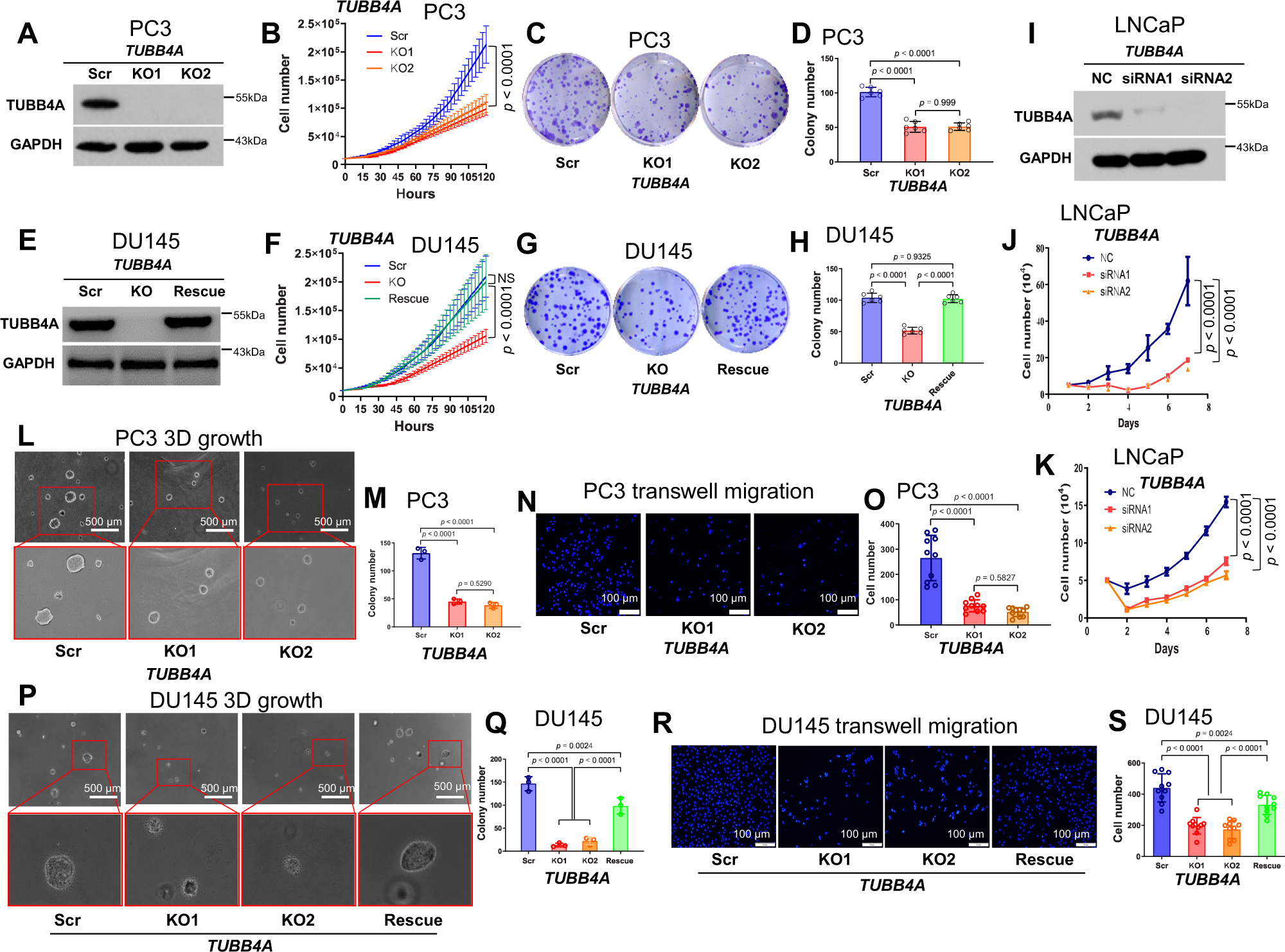
Fig. 2: TUBB4A KO reduces proliferation and migration of prostate cancer cells.

A–D Confirmation of TUBB4A KO, cell growth, clone formation, and statistical analysis of PC3 cells. Cell growth was measured by live cell kinetic imaging with walk-away automation using a Lionheart™ FX cell imager. A colony was considered to be 50 cells or more as determined microscopically. E confirmation of TUBB4A KO and rescue of DU145 cells. F–H Cell growth, clone formation, and statistical analysis of DU145 cells. I, J Confirmation of TUBB4A knockdown (KD) and cell growth of LNCaP cells. K Cell growth assay of LNCaP cells transfected with TUBB4A siRNAs in androgen-depleted culture medium. L, M 3D soft-agar colony formation and statistical analysis of PC3 cells. A 3D colony was counted based on the capacity of single cells to grow to colonies consisting of at least 50 cells. Scale bar, 500 μm. N, O Transwell assay and statistical analysis of PC3 cells. Scale bar, 100 μm. P, Q 3D soft-agar colony formation and statistical analysis of DU145 cells. Scale bar, 500 μm. R, S Transwell assay and statistical analysis of DU145 cells. Scale bar, 100 μm. Data are replicated 3 (J, K, M, Q), 4 (B, F), 6 (D, H), and 10 (O, S) times. Data are presented as the means and SD with a repeated measures ANOVA (B, F, J, K) or an ANOVA followed by Tukey’s post hoc t test (D, H, M, O, Q, S). Source data are provided as a Source data file. Scr, scramble; KO, knockout; NC, negative control siRNA; siRNA, small interfering RNA; NS, no significant difference.