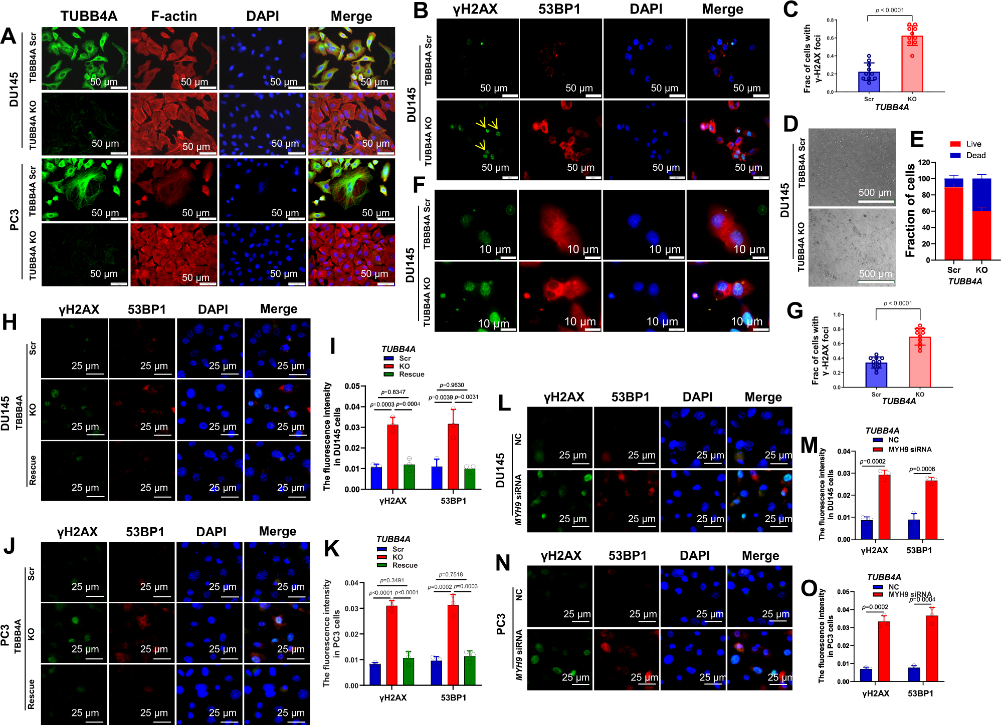
Fig. 3: TUBB4A KO and MYH9 KD increase DNA damage and cell death during migration of prostate cancer cells.

A Immunofluorescence (IF) staining of TUBB4A and F-actin in DU145 and PC3 cells with or without TUBB4A. Scale bar, 50 μm. B, C IF staining of γH2AX and 53BP1 in DU145 cells with or without TUBB4A during migration in 3D extracellular matrix. Yellow arrows indicate cells with DNA damage. Scale bar, 50 μm. D, E Death rate of DU145 cells with or without TUBB4A after migration in 3D collagen gels. Scale bar, 500 μm. F, G IF staining of γH2AX and 53BP1 in DU145 cells with or without TUBB4A after migration in 3D collagen gels. Scale bar, 10 μm. H–K IF staining of γH2AX and 53BP1 in scrambled, TUBB4A KO, and rescued DU145 and PC3 cells during migration in a 3D extracellular matrix. Scale bar, 25 μm. L–O IF staining of γH2AX and 53BP1 in scramble control and MYH9 KD DU145 and PC3 cells during migration in a 3D extracellular matrix. Scale bar, 25 μm. Data are replicated 3 (I, K, M, O) and 10 (C, G) times. Data are presented as the means and SD with a two-tailed t test (C, G, M, O) or an ANOVA followed by Tukey’s post hoc t test (I–K). Source data are provided as a Source data file. Scr, scramble; KO, knockout; NC, negative control siRNA; siRNA, small interfering RNA; KD, knockdown; NS, no significant difference.