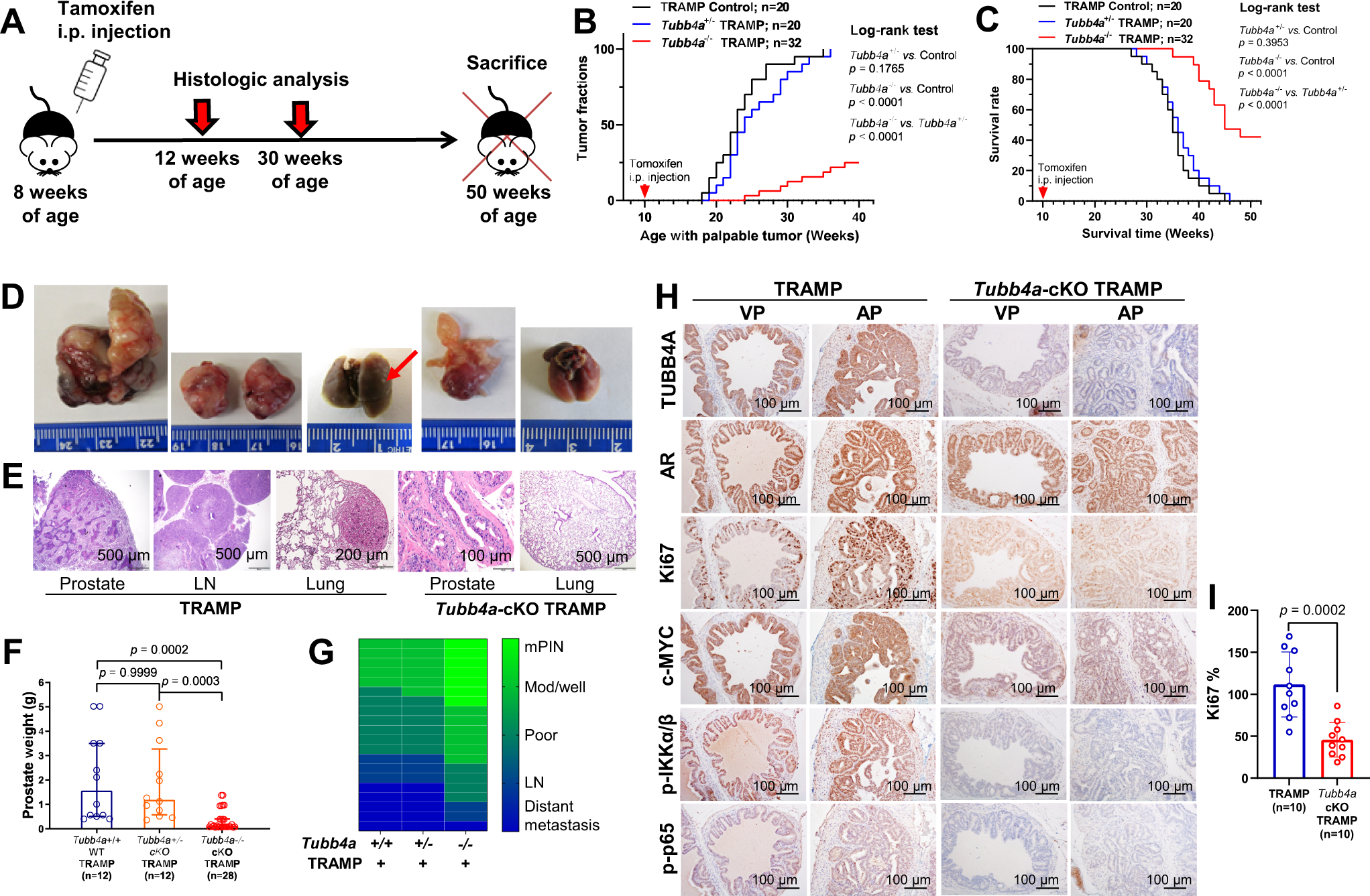
Fig. 9: Prostate-specific deletions of Tubb4a and prostate tumor progression and metastasis in TRAMP models.

A Schematic diagram of spontaneously developed prostate tumors followed for up to 50 weeks of age in genetically engineered mouse models. B, C Kaplan–Meier curves of palpable prostate tumors and survival for up to 40 and 50 weeks of age, respectively. D, E Representative prostate tumor growth and metastasis and H/E staining at 50 weeks of age. Scale bar, 100 μm, 200 μm, or 500 μm. F Weights of prostates at 30 weeks of age. G Heatmap of prostate tumor progression and metastasis at 30 weeks of age. H Representative immunostaining for TUBB4A, AR, c-MYC, p-IKK, and p-p65 in the prostates of mice at 30 weeks of age. Scale bar, 100 µm. I Statistical analysis of Ki67+ cells for TRAMP and Tubb4a-cKO TRAMP groups. Data are replicated 10 (I), 20–32 (B, C), and 12–28 (F) times. Data are presented as the medians and interquartile ranges with a Kruskal–Wallis followed by a Dunn’s post hoc test (F). Data are presented as the means and SD with a two-tailed t test (I). Source data are provided as a Source data file. AP, anterior prostate; VP, ventral prostate; cKO, prostate conditional knockout; mPIN, mouse prostatic intraepithelial neoplasia; Mod/well, moderately/well-differentiation grades; LN, lymph node; AR, androgen receptor; i.p., intraperitoneal injection; LN, lymph nodes.