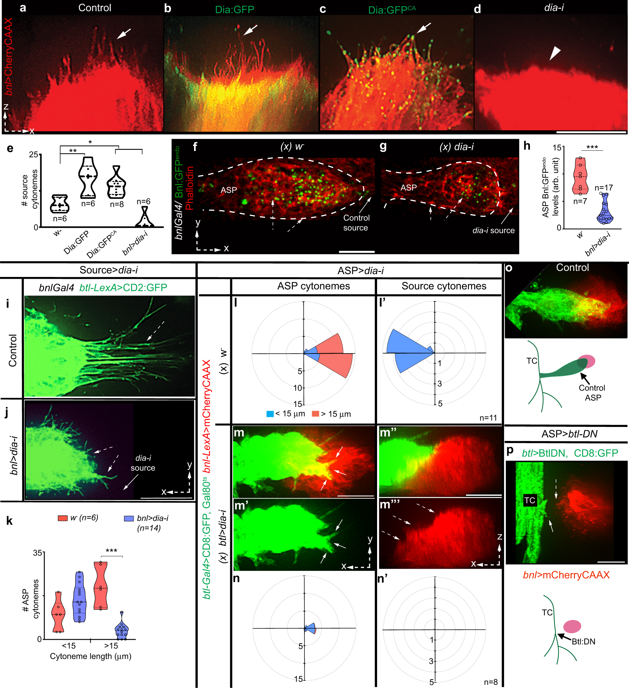
Fig. 2: Bidirectional matchmaking of Bnl-sending and -receiving cytonemes.

a–e 3D-rendered views of mCherryCAAX-marked bnl-source, showing autonomous effects of Dia:GFP, Dia:GFPCA, and diaRNAi expression on source cytoneme numbers (UAS-mCherryCAAX;bnl-Gal4 X w- for control, or UAS-“X”); arrow, source cytonemes, arrowhead, missing source cytonemes. e Violin plots showing numerical values; p values (one-way ANOVA followed by Tukey’s honestly significant different (HSD) test)—p < 0.05 (*) and p < 0.01 (**). f–h Levels of Bnl:GFPendo uptake (dashed arrow) in the ASP (dashed line) from wild-type source cells (f; control: bnl:gfpendo X bnl-Gal4) and from dia-i-expressing source cells (g; source cytoneme-depleted condition: UAS-dia-i,bnl:gfpendo X bnl-Gal4), h Violin plots showing numerical values, as indicated; p value (***)—0.06 × 10−5 (unpaired two-tailed t test). i–k Comparison of numbers of CD2:GFP-marked ASP cytonemes (dashed arrow) of various length produced under the control condition and under dia-i-induced source cytoneme depleted conditions as indicated. k violin plots showing numerical values as indicated; p value (***)—0.076 × 10−5 (unpaired two-tailed t test). e, h, k Violin plots: black dotted lines show the median as well as 25th and 75th percentiles. l–n’ Non-autonomous effects of dia-i-induced depletion of ASP cytonemes (arrows; m, m’) on source cytonemes (dashed arrows; m”, m’”); l, l’, n, n’ R-plots, showing the correlation of ASP and source cytoneme number, length and orientation in control (l, l’; w-) and btl > dia-i condition (n, n’); see Supplementary Table 2 for statistical values. e, h, k, l, l’, n, n’ sample size (n)—numbers of independent wing discs/per genotype. o, p The Btl-DN-induced depletion of ASP cytonemes (arrow) non-autonomously depleted source cytonemes (dashed arrow); genotypes—btl-Gal4,UAS-CD8GFP/+; bnl-LexA,LexO-mCherryCAAX/+ (o); btl-Gal4,UAS-CD8GFP/+; bnl-LexA,LexO-mCherryCAAX/UAS-Btl-DN (p). All panels (except f, g), live imaging. Source data are provided as a Source data file. Scale bars, 20 μm.