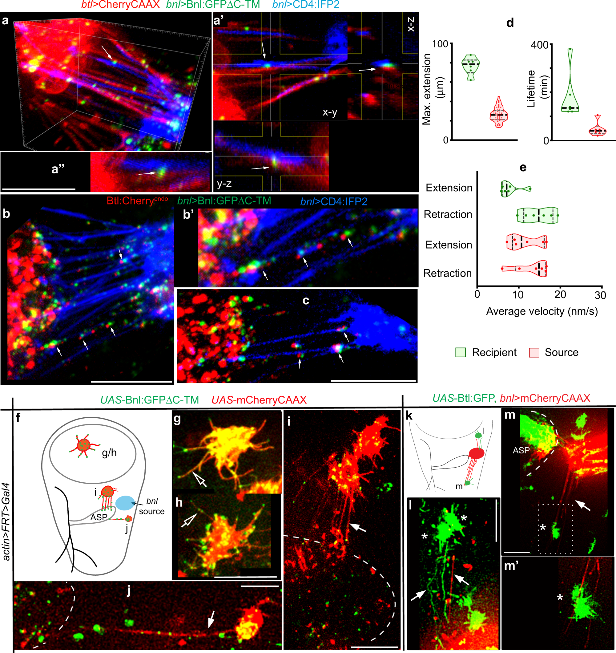
Fig. 7: CAM-like Btl-Bnl binding induces bidirectional contacts.

a–a” 3D projection (a, a”) and orthogonal view (a’) of wing discs showing cytoneme-mediated adhesion between the ASP (btl > CherryCAAX) and the Bnl:GFPΔC-TM-expressing disc bnl-source (blue, bnl > CD4:IFP2,Bnl:GFPΔC-TM); arrows, Bnl:GFPΔC-TM-localized contact sites. b, c 3D-projected images of Bnl:GFPΔC-TM-expressing wing disc bnl-source (blue, bnl > CD4:IFP2) in btl:cherryendo knock-in background (ASP expressed endogenous Btl:Cherry9), showing trans-synaptic co-clustering of Btl:Cherryendo and Bnl:GFPΔC-TM puncta (arrows) at the inter-cytoneme contact sites. d, e Violin plots showing dynamics of Bnl:GFPΔC-TM-exchanging recipient and source cytonemes (compared to control in Fig. 1l–n; also see Supplementary Table 1 for statistics); in violin plots, black dotted lines show the median and 25th and 75th percentiles. f–j Randomly localized wing disc clones (mCherryCAAX-marked) expressing Bnl:GFPΔC-TM, and their cytoneme-dependent interactions (arrow) with the ASP (dashed line); f an approximate map of clones in g-j; open arrows, randomly oriented cytonemes. k–m’ Randomly localized wing disc clones expressing Btl:GFP (*), and their cytoneme-dependent polarized interactions (arrow) with mCherryCAAX-marked bnl-source (only the basal-most section of disc columnar cells shown); genotypes: see “Methods”; m’, zoomed in ROI of m. All panels, live imaging. Source data are provided as a Source data file. Scale bars, 20 μm.