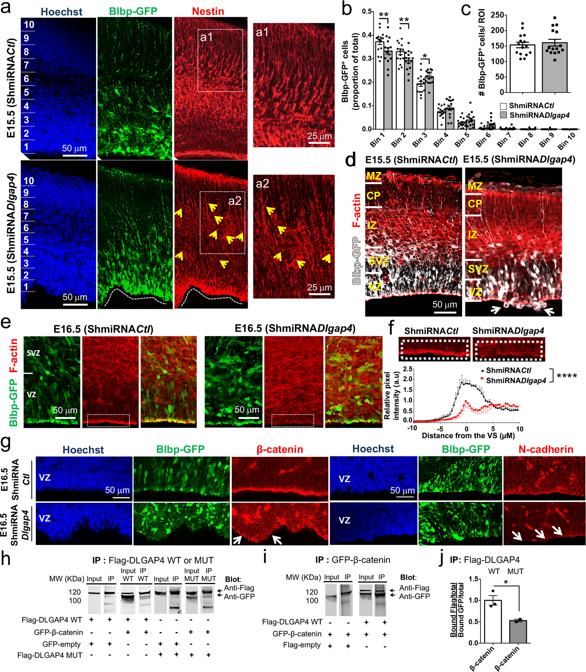
Fig. 3: Dlgap4 KD reveals a progenitor phenotype during mouse cortical development.

a Representative coronal section after IUE E14.5 for control (ShmiRNACtl, upper panel) and Dlgap4 KD (ShmiRNADlgap4, lower panel) constructs one day later. Arrows show disorganized Nestin+ RG fibers (red). Blbp-GFP+ (green); IUE: in utero electroporation; Ctl: control; KD: knock down; RG: radial glia. b Blbp-GFP+ cell distribution along the cortical wall divided into 10 bins. Two-way ANOVA: Interaction Bin × ShmiRNA condition: F9, 280 = 4.79, p < 0.0001; * p = 0.042, ** p < 0.003 by Sidak’s multiple comparison test. c Quantification of total Blbp-GFP+ cells at E15.5 (ShmiRNACtl and ShmiRNADlgap4, n = 15 embryos from at least 4 litters per condition). Means and individual values ± SEM are shown, two-sided unpaired t-test, p = 0.60. d A ventricular surface phenotype was observed in a large proportion of KD brains. Arrows show Blbp-GFP+ (white) cells misplaced towards the lateral ventricle. F-actin (red); VZ: ventricular zone; SVZ: subventricular zone; IZ: intermediate zone; CP: cortical plate; MZ: marginal zone. e Representative images of F-actin staining in ShmiRNACtl and ShmiRNADlgap4 KD brains, 48 h after IUE (n = 2 Ctl and n = 3 KD brains from 2 litters per condition). Images correspond to 10 μm stack projections. f Quantification of the relative pixel intensity of F-actin in the VZ per condition. Data represent the mean ± SEM (two-sided paired t-test, ****p < 0.0001). g Representative images showing β-catenin and N-cadherin (both in red) expression and localization patterns in ShmiRNACtl and ShmiRNADlgap4 brains, 48 h after IUE. Arrows show altered patterns. h, i Co-immunoprecipitation (co-IP) analyses performed from Neuro2A cells co-transfected with tagged β-catenin and WT or MUT DLGAP4 vectors. Total extracts were either loaded directly on the gel (Input) or subjected to IP with anti-Flag or anti-GFP antibodies. Representative blots are shown for all conditions. j Quantification data represent the relativized individual values, means ± SEM (n = 3 WT and n = 2 MUT DLGAP4 independent experiments per condition). Statistical analysis was performed using two-sided unpaired t-test with Welch’s correction for unequal variances (*p = 0.045). WT: wild type; MUT: mutant. Images correspond to 10 μm stack projections.