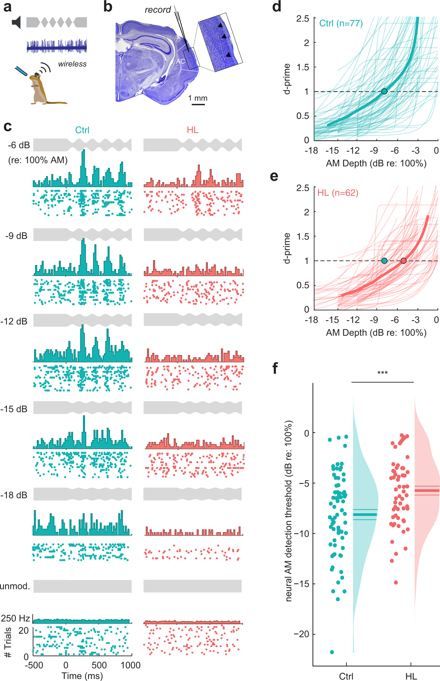
Fig. 5: Single-unit analysis reveals poorer neural detection thresholds in the auditory cortex.

a Chronic 64 channel electrode arrays were implanted into the auditory cortex (AC) of a subset of control (n = 7) and HL (n = 9) animals, and wireless neural recordings were collected as they performed the AM depth detection task. b Representative Nissl-stained coronal section from one implanted animal. Inset shows electrode track through primary AC (see arrows). c Raster plots with poststimulus time histograms are shown for two example single units from a control (left panel; Subject ID F276484) and HL (right panel; Subject ID M277481) animal. Plots are arranged in order from larger AM depths (top) to smaller depths (towards bottom; see depth stimulus in gray for reference). d, e The firing rate of single units that met the criteria for AM sensitivity were transformed into d′ values (see Methods section). Neural d′ values were fit with a logistic function and plotted as a function of AM depth for a population of control (n = 77) and HL (n = 62) single units. Thin lines indicate individual fits, and the thick line indicates the population mean of the fits. Neural thresholds were defined as the AM depth at which the fit crossed d′ = 1. Circle indicates the mean neural depth threshold for each population. f Neural thresholds are plotted for control and HL animals. Individual thresholds are shown (circles), along with a half-violin plot indicating the probability density function. Horizontal lines indicate the mean ± SEM. Single units from HL animals exhibit poorer neural depth thresholds than control single units (p = 0.0007, one-way ANOVA).