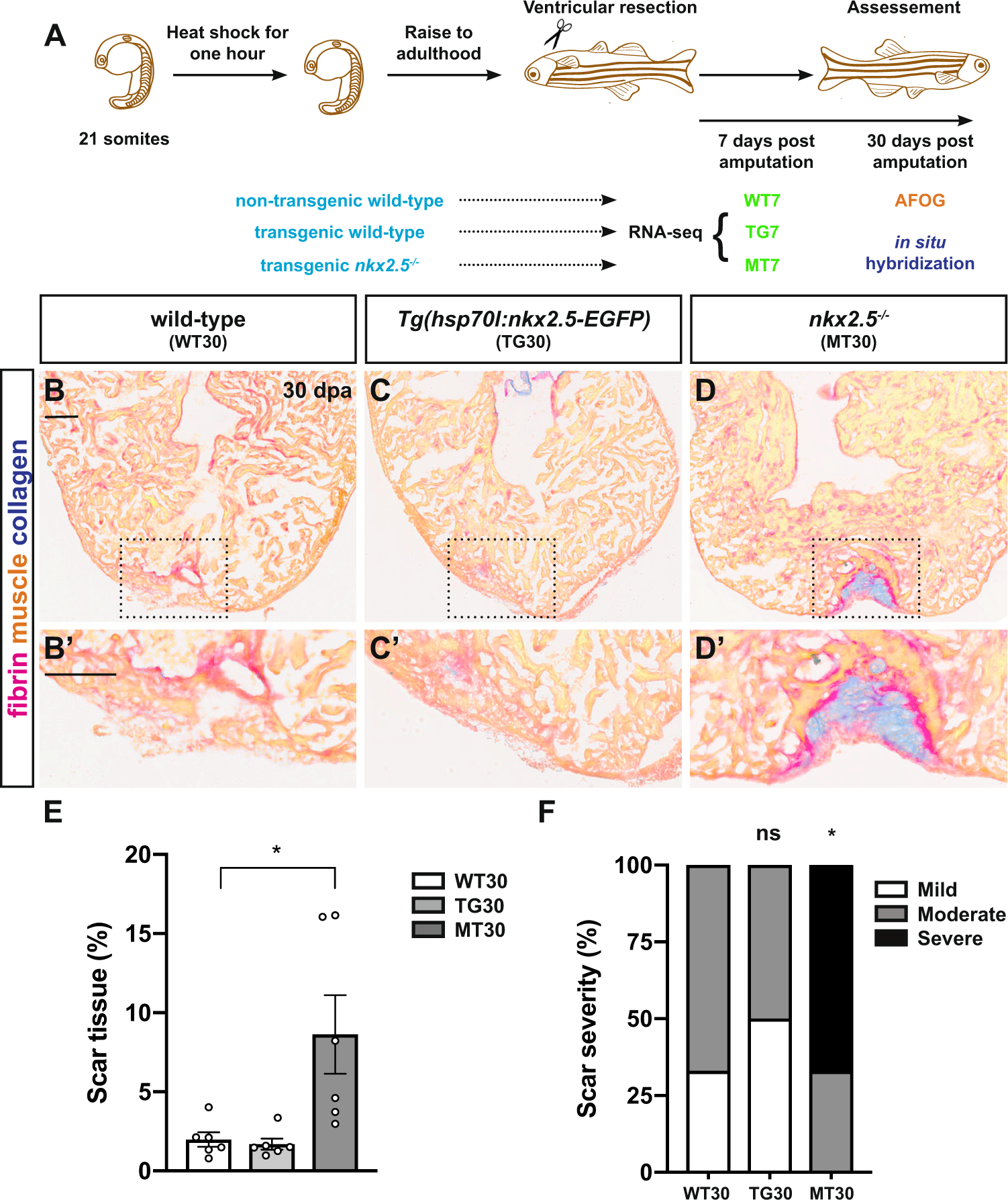
Fig. 4: Nkx2.5 is required for myocardial regeneration.
From: Activation of Nkx2.5 transcriptional program is required for adult myocardial repair

A Schematic of the experimental design. B–D Impaired healing is evident in the nkx2.5−/− hearts (n = 6) (D) when compared with the non-transgenic wild-type (n = 6) (B) and transgenic wild-type (n = 6) (C) AFOG-stained adult hearts at 30 days post-amputation (dpa). Scale bar, 100 μm. B′–D′ Higher magnification images of the rectangular boxes in B–D. Scale bar, 100 μm. E, F Quantification of the percentage of scar tissue per ventricle (E) and the degree of scar severity (F) in non-transgenic wild-type (n = 6), transgenic wild-type (n = 6), and nkx2.5−/− (n = 6) fish illustrate the dramatically compromised injury response in the absence of nkx2.5 gene function. Mean and standard error of each data set are shown. Unpaired, two-tailed t-test demonstrates no statistically significant difference between WT30 and TG30 (p = 0.6065), but statistically significant difference between WT30 and MT30 (p = 0.0251) in E. Chi-squared test shows no statistically significant difference between WT30 and TG30 (p = 0.5582) and statistically significant difference between WT30 and MT30 (p = 0.0357). Source data are provided as a Source Data file.