Fig. 8: The targets of Yki regulate the proliferation and migration of tracheal progenitors.
From: Metabolic control of progenitor cell propagation during Drosophila tracheal remodeling

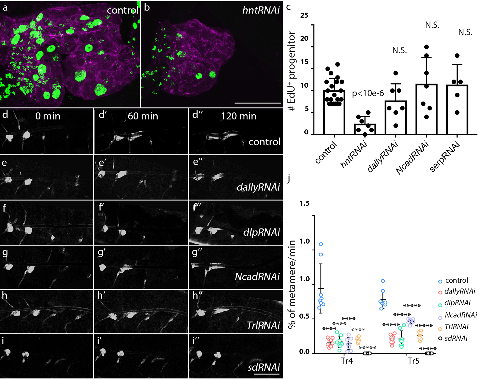
a–c The proliferation of tracheal progenitors requires Hnt. The incorporation of EdU in the tracheal progenitors of control (a) and hntRNAi (b). c Bar graph plots the number of EdU incorporation in control (n = 21), hntRNAi (n = 7; p = 7.39e-7), dallyRNAi (n = 7; p = 0.106), NcadRNAi (n = 7; p = 0.380), serpRNAi (n = 5; p = 0.437). Three biologically independent experiments were performed. N.S. not significant. d–i” Dependence of tracheal progenitor migration on Dally (d–d”), Dlp (e–e”), Ncad (g–g”), Trl (h–h”) and Sd (i–i”). Confocal images showing the localization of tracheal progenitors at 0 h APF (d, e, f, g, h, i), 1 h APF (d’, e’, f’, g’, h’, i’) and 2 h APF (d”, e”, f”, g”, h”, i”). j Scatter plot showing the velocity of migrating progenitors. Eight biologically independent experiments were performed. n = 8 for each genotype. Tr4: dallyRNAi (p = 2.77e-5), dlpRNAi (p = 3.38e-5), NcadRNAi (p = 2.38e-5), TrlRNAi (p = 4.09e-5) and sdRNAi (p = 3.02e-6); Tr5: dallyRNAi (p = 2.05e-8), dlpRNAi (p = 2.39e-7), NcadRNAi (p = 9.76e-6), TrlRNAi (p = 5.32e-8) and sdRNAi (p = 9.47e-11). c, j Results are presented as mean values ± SD. Unpaired two-tailed t-test was used for all statistical analyses. No adjustments were made for multiple comparisons. Scale bars: 30 μm (a, b) and 300 μm (d–i”). Genotypes: (a) btl-Gal4/+; P[B123]-RFP-moe/tub-Gal80ts; (b) btl-Gal4/UAS-hntRNAi; P[B123]-RFP-moe/tub-Gal80ts; (d–d”) btl-Gal4/+; P[B123]-RFP-moe/+; (e–e”) btl-Gal4/+; P[B123]-RFP-moe/UAS-dallyRNAi; (f–f”) btl-Gal4/+; P[B123]-RFP-moe/UAS-dlpRNAi; (g–g”) btl-Gal4/+; P[B123]-RFP-moe/UAS-NcadRNAi; (h–h”) btl-Gal4/UAS-TrlRNAi; P[B123]-RFP-moe/+. (i–i”) btl-Gal4/+; P[B123]-RFP-moe/UAS-sdRNAi. Source data for (c, j) are provided as a Source Data file.