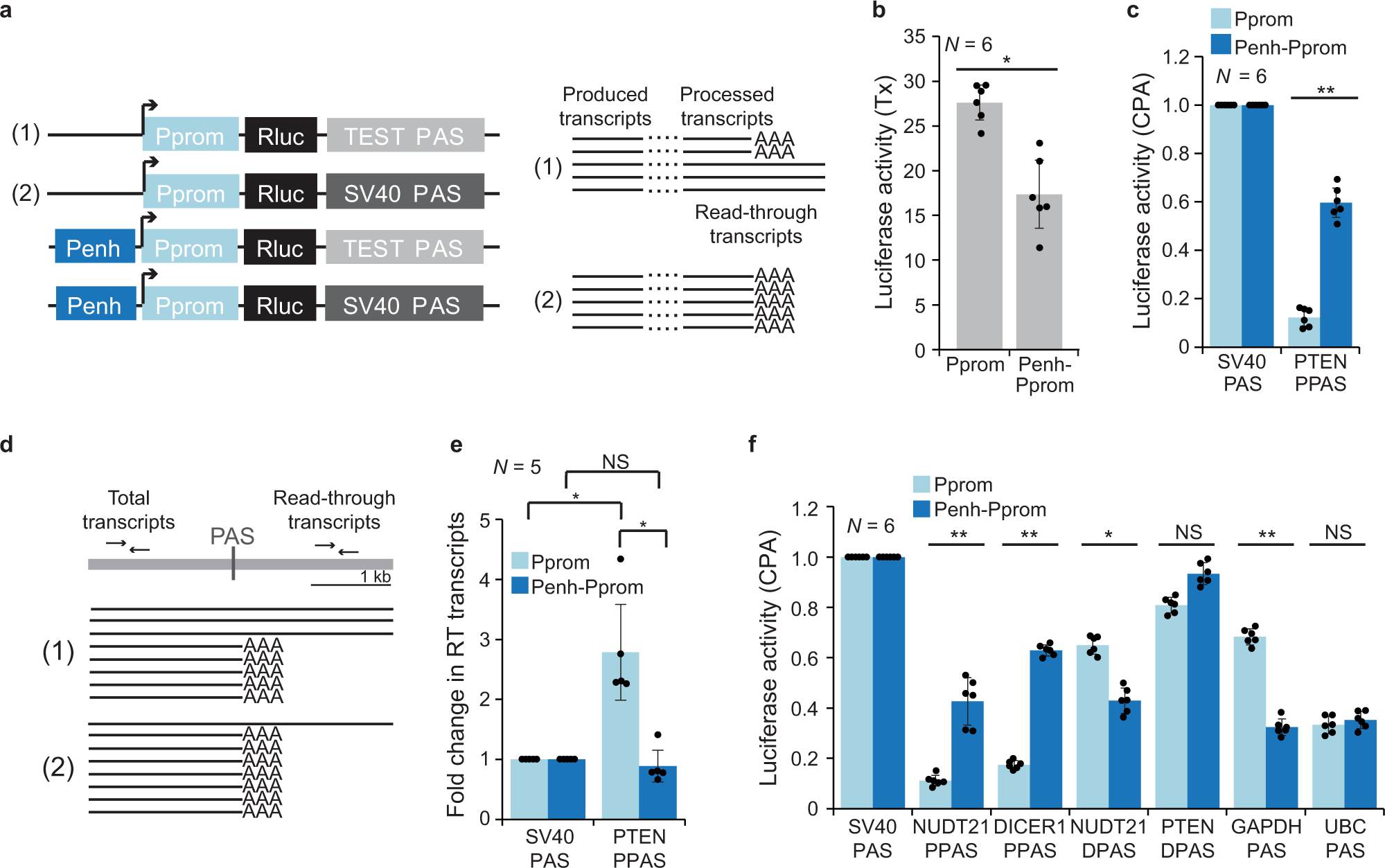
Fig. 2: The PTEN enhancer increases CPA activity of proximal PAS.
From: Enhancers regulate 3′ end processing activity to control expression of alternative 3′UTR isoforms

a Schematic of luciferase reporter constructs to investigate enhancer-dependent transcriptional activity and CPA activity. The transcription start site is indicated by the arrow. Rluc, Renilla luciferase. Schematic showing the expected produced and processed reporter transcripts for the indicated constructs. In reporter (2), the strong SV40 PAS cleaves all produced transcripts (indicated by AAA to denote a poly(A) tail) and measures transcriptional activity. In reporter (1) a weaker PAS does not cleave all produced transcripts, thus resulting in read-through transcripts. The relative CPA activity of a test PAS corresponds to the ratio of the luciferase activities obtained from the test PAS reporter over the SV40 PAS reporter when transcribed from the same promoter. b Transcriptional activity (Tx) of the Pprom reporter in the presence (Penh-Pprom) or absence (Pprom) of the PTEN enhancer obtained by luciferase activity of the SV40 PAS reporters. Transcriptional activity represents renilla luciferase activity that was normalized by firefly luciferase activity. Shown is mean ± std of n = 6 biologically independent experiments. Tx, transcription. Two-tailed t-test for independent samples was performed. *P = 0.002. c Luciferase activity corresponding to the relative CPA activity of the PPAS of PTEN when transcribed from the PTEN promoter in the absence or presence of the PTEN enhancer. Shown is mean ± std of n = 6 biologically independent experiments. Two-tailed t-test for independent samples was performed. **P = 1 × 10−8; NS not significant. d Schematic for measuring read-through transcription of the reporter constructs shown in (a). A primer pair located upstream of the PAS measures the total number of transcripts produced, whereas a primer pair located downstream of the PAS measures the number of read-through transcripts. e Fold change in read-through (RT) transcripts obtained from the indicated reporter constructs. Shown is mean ± std of n = 5 biologically independent experiments. Two-tailed t-test for independent samples was performed. Pprom: SV40 vs PTEN PPAS *P = 0.002; Penh-Pprom: SV40 vs PTEN PPAS, P = 0.42; PTEN PPAS: Pprom vs Penh-Pprom, *P = 0.002. f As in (c), but additional PAS are shown. DPAS, distal PAS. Shown is mean ± std of n = 6 biologically independent experiments. Two-tailed t-test for independent samples was performed. **P = 1 × 10−6; *P = 0.001; NS not significant. Source data for figures (b, c, e, and f) are provided as a Source Data file.