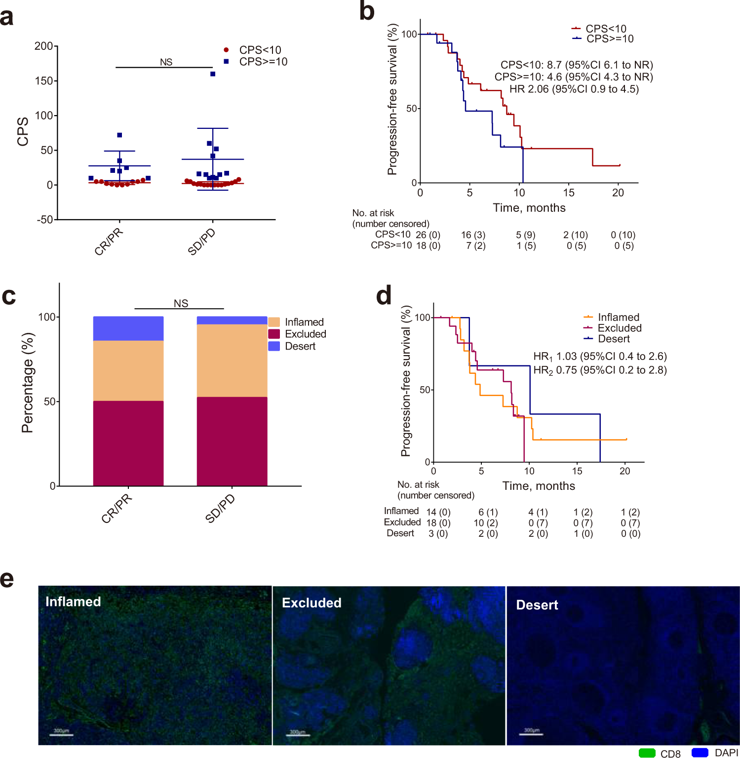
Fig. 4: Biomarker analysis of CPS and immunophenotypes of tumor.

a Association between response and CPS at cutoff value of 10. Each dot represents one patient, patients with SD/PD (n = 27) and with CR/PR (n = 17) biologically independent samples. Two-tailed chi-square test was used to determine statistical significance between the two groups. b Kaplan–Meier estimates of PFS by CPS (≥10 vs. <10). c Association between response and immunophenotypes of tumor. Two-tailed chi-square test was used to determine statistical significance between the groups. d Kaplan–Meier estimates of PFS by immunophenotypes of tumor (immune-inflamed vs. immune-excluded vs. immune-desert). NR not reached, NS not statistically significant, HR1 HR value of immune-excluded vs. immune-inflamed, HR2 HR value of immune-desert vs. immune-inflamed. e Representative images of different immunophenotypes, identified by CD8 (green) and DAPI. Scale bars, 300 μm. CD8 staining was performed one time in 35 independent samples with similar results, including patients with SD/PD (n = 21) and with CR/PR (n = 14). Aggregate data in a is represented as means ± SD. Source data are provided as a Source Data file.