Fig. 1: Cross-neutralization of human sera from unvaccinated individuals who were infected with Omicron BA.1 SARS-CoV-2.
From: Cross-neutralization of Omicron BA.1 against BA.2 and BA.3 SARS-CoV-2

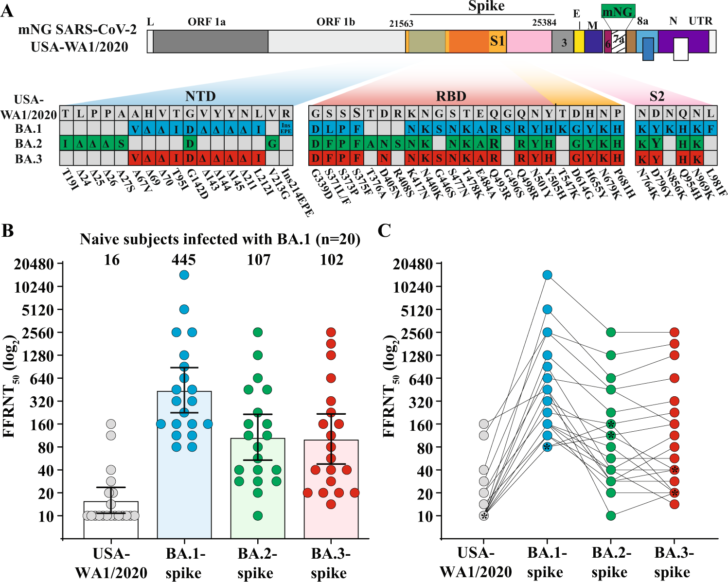
A Omicron BA.1-, BA.2-, and BA.3-spike mNG SARS-CoV-2s. The full-length spike gene from Omicron BA.1, BA.2, or BA.3 was engineered into an mNG USA-WA1/2020 SARS-CoV-2. The mNG gene was engineered at the open-reading-frame-7 of the viral genome. Amino acid mutations, deletions, and insertions (Ins) are indicated for BA.1, BA.2, and BA.3 spikes in reference to the USA-WA1/2020 spike. L leader sequence, ORF open reading frame, NTD N-terminal domain of S1, RBD receptor binding domain of S1, S spike glycoprotein, S1 N-terminal furin cleavage fragment of S, S2 C-terminal furin cleavage fragment of S, E envelope protein, M membrane protein, N nucleoprotein, UTR untranslated region. B Scatterplot of neutralization titers. A panel of 20 human sera collected from Omicron BA.1-infected individuals were tested for the 50% fluorescent focus-reduction neutralization titers (FFRNT50) against recombinant USA-WA1/2020 (gray circles), Omicron BA.1- (blue circles), BA.2- (green circles), and BA.3-spike (red circels) mNG SARS-CoV-2s. The neutralization titer for each virus was determined in duplicates. The serum information and FFRNT50 values are summarized in Table 1. Each data point represents the geometric mean FFRNT50 obtained with a serum specimen against the indicated virus. The bar heights and the numbers above indicate geometric mean titers (GMTs). Error bars indicate the 95% confidence interval (CI) of the GMTs. Data are presented as GMT with 95% CI. Statistical analysis was performed using the Wilcoxon matched-pairs signed-rank test. Two-tailed P values of the GMT against BA.1-spike and USA-WA1/2020, BA.2-spike, or BA.3 spikes are all <0.0001. C FFRNT50 values with connected lines for individual sera. Two sera exhibiting slightly higher FFRNT50s against BA.2 virus than that against BA.1-spike SARS-CoV-2 are indicated by symbol asterisk (serum ID 1 and 2 in Table 1).