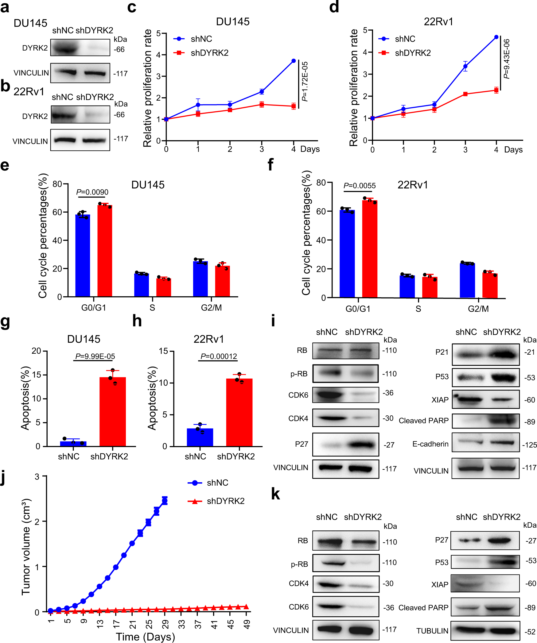
Fig. 2: Knock-down of DYRK2 inhibited PCa in vitro and in vivo.

a, b Protein level of DYRK2 in DU145 shNC/shDYRK2 (a) and 22Rv1 shNC/shDYRK2 (b) cells. c, d Cell viability of DU145 shNC/shDYRK2 cells (c) and 22Rv1 shNC/shDYRK2 cells (d) during a 5-day course. Unpaired two-tailed Student’s t test. Error bar, mean ± SD, n = 3. e, f Cell cycle phase distribution of DU145 shNC/shDYRK2 cells (e) and 22Rv1 shNC/shDYRK2 cells (f) determined by flow cytometry. Unpaired two-tailed Student’s t test. Error bar, mean ± SD, n = 3. g, h Apoptosis of DU145 shNC/shDYRK2 cells (g) and 22Rv1 shNC/shDYRK2 cells (h) determined by flow cytometry. Unpaired two-tailed Student’s t test. Error bar, mean ± SD, n = 3. i Western blotting analysis of indicated proteins in DU145 shNC and shDYRK2 cells. j, k BALB/c nude mice were implanted subcutaneously with DU145 shNC (n = 6) and shDYRK2 (n = 10) cells. Tumor volume of mice (j) was measured every two days. Error bar, mean ± SD. The shNC group was euthanatized at 29th day and shDYRK2 group was euthanatized at 49th day. Tumor tissues of mice treated with DU145 shDYRK2 and shNC cells were taken out, then the total proteins in the tumor were extracted and subjected to the western blotting analysis of indicated proteins (k). Source data are provided as a Source Data file.