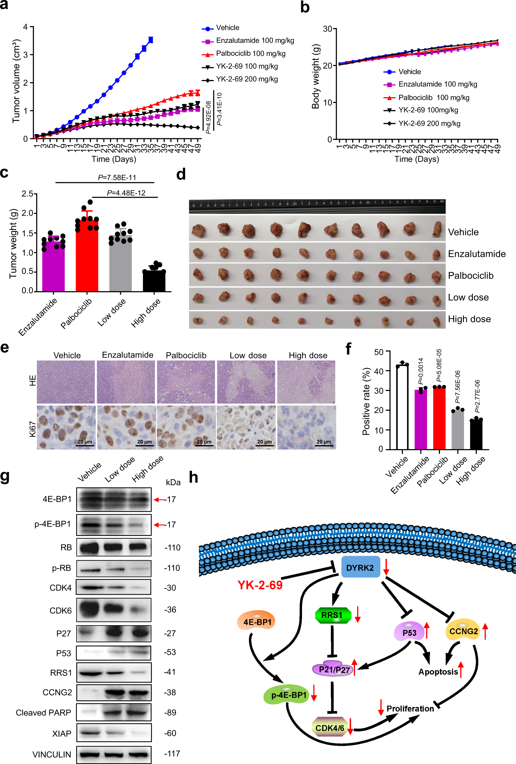
Fig. 7: YK-2-69 demonstrated remarkable antitumor activities in vivo.

a–d BABLc nude mice received subcutaneous injection of 1 × 107 DU145 cells in the right flank. When tumors grew ~80–100 mm3, mice (n = 10/group) were orally administrated vehicle, palbociclib (100 mg/kg), enzalutamide (100 mg/kg), and YK-2-69 (100 and 200 mg/kg) every day. Tumor volumes (a) and body weight of mice (b) were measured every 2 days. After 35 days, mice in the control group were killed. After 49 days, mice of treatment groups were killed. Tumor tissues of each group were weighed (c) and then photographed (d). Unpaired two-tailed Student’s t test. Error bar, mean ± SD, n = 10. e Representative images of H&E and Ki-67 staining of paraffin section of tumor from mice treated with vehicle, palbociclib, enzalutamide, and YK-2-69. f Quantification of Ki67 positive rate of tumor from mice treated with vehicle, palbociclib, enzalutamide, and YK-2-69. Unpaired two-tailed Student’s t test. Error bar, mean ± SD, n = 3. g The total proteins in the tumor were extracted and used in the western blotting analysis of indicated proteins. The special bands of 4E-BP1 and p-4E-BP1 were shown with arrows. h A proposed model for inhibition of DYRK2 by YK-2-69 for the treatment of PCa. Source data are provided as a Source Data file.