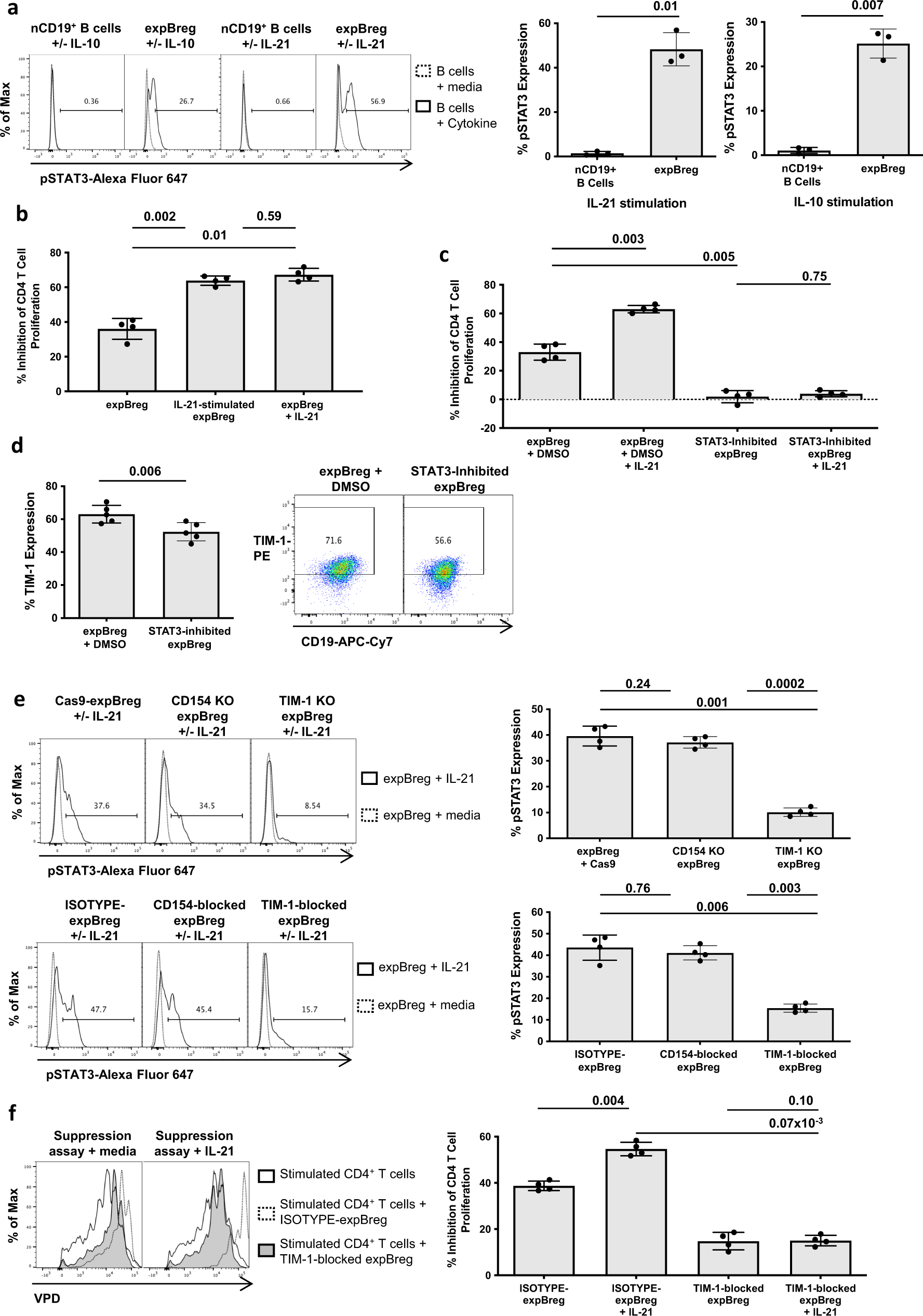
Fig. 5: Suppressive function of expBreg is dependent on TIM-1-mediated regulation of STAT3 phosphorylation.

a Representative histograms of CD19+ B cells and summarised data of % STAT3 phosphorylation (pSTAT3) are presented when non-expanded CD19+ B cells (nCD19+ B cells) or expBreg were incubated with media, IL-10 [0.01 μg/ml] or IL-21 [0.05 μg/ml] for 10 min and stained for pSTAT3. Data from experiments performed with cells from different healthy donors (n = 3) are presented. Each dot is an individual response. b Summarised data of % inhibition of CD4+ T-cell proliferation are presented when autologous CD4+CFSE+ T cells and anti-CD3/CD28 beads were co-cultured with expBreg ± IL-21. expBreg were either pre-incubated with IL-21 [0.05 μg/ml] for the last 48 h of the 7-day expansion co-culture (IL-21-stimulated expBreg) prior to addition to the suppression assay at day-0, or IL-21 [0.05 μg/ml] was directly added at day-0 of the suppression assay ±  expBreg (expBreg + hIL-21). Data from experiments performed with cells from different healthy donors (n = 4) are presented. Each dot is an individual response. Representative histograms of live CD4+CFSE+ T cells are presented in Supplementary Fig. 6c. c Summarised data of % inhibition of CD4+ T-cell proliferation are presented when autologous CD4+CFSE+ T cells and anti-CD3/CD28 beads were co-cultured with expBreg ± STAT3 inhibitor ± IL-21 [0.05 μg/ml]. expBreg were incubated for 2 h with the STAT3 inhibitor WP 1066 [10 μM] ± hIL-21 [0.05 μg/ml], or DMSO ± hIL-21 [0.05 μg/ml], washed and suppressive function analysed. Data from experiments performed with cells from different healthy donors (n = 4) are presented. Each dot is an individual response. Representative histograms of live CD4+CFSE+ T cells are presented in Supplementary Fig. 7a. d Representative FACS plots of live CD19+ expBreg and summarised data are presented which demonstrate expression of TIM-1 in the presence of STAT3 inhibition. Data from experiments performed with cells from different healthy donors (n = 5) are presented. Each dot is an individual response. e Representative histograms of CD19+ expBreg and summarised data of % STAT3 phosphorylation (pSTAT3) in response to IL-21 stimulation, are presented following gene knockouts or mAb blockade of TIM-1 or CD154 within expBreg. Data from experiments performed with cells from different healthy donors (n = 4) are presented. Each dot is an individual response. f Representative histograms of live CD4+VPD+ T cells and summarised data of % inhibition of CD4+ T-cell proliferation are presented when autologous CD4+VPD+ T cells and anti-CD3/CD28 beads were co-cultured alone or with mAb-blocked expBreg ± IL-21 [0.05 μg/ml]. expBreg had been pre-incubated with IgG isotype control (Isotype-expBreg) or anti-TIM-1 mAb (TIM-1-blocked-expBreg) for the last 48 h of expansion. Data from experiments performed with cells from different healthy donors (n = 4) are presented. Each dot is an individual response. Error bars in each panel represent Mean ± SD (a–f). 2-tailed paired t tests (a, d) and one-way ANOVA with Tukey’s multiple comparisons tests (b, c, e, f) were used. Source data are provided as a Source Data file.