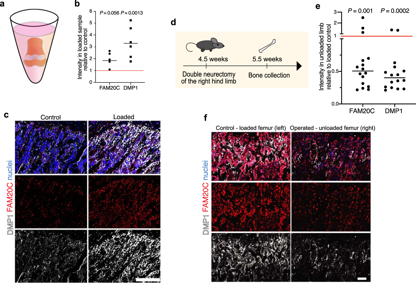
Fig. 5: Mechanical loading enhances FAM20C kinase production and DMP1 secretion.

a Schematic depiction of the position of a femur slice (≈500 µm thick) derived from 4-week-old mice in a well of a 96-well PCR plate filled with cell culture medium. The slices were either just cultured for 5 days (control) or exposed to loading via low-speed centrifugation (30 min. at 19 g) twice per day (loaded). b Quantification of FAM20C and DMP1 intensities in the loaded (centrifuged) samples relative to control (non-centrifuged) group (red line). Pooled data from two independent experiments. Mean, n = 5–6. P values for paired analysis of samples derived from one mouse. Two-tailed paired t-test. c FAM20C and DMP1 immunostaining of control and loaded (centrifuged) femur slices. Scale bar 100 µm. d Experimental setup for hind limb unloading via sciatic and femoral double neurectomy at the age of 4.5 weeks. e Quantification of FAM20C and DMP1 intensities in the unloaded femur relative to the loaded control (red line) at 5.5 weeeks. P values show significance after paired analysis of intensities derived from the same mouse. Pooled data from two independent experiments. Two-tailed Wilcoxon matched-pairs signed rank test. Median, n = 16. b, e Source data are provided in Source Data file. f FAM20C and DMP1 immunostaining of loaded (control, left hind limb) and unloaded (operated, right hind limb) femurs at 5.5 weeeks. Scale bar 50 µm.