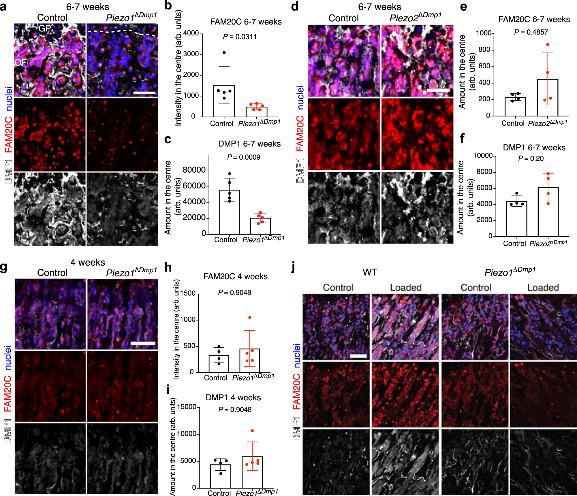
Fig. 6: Mechanoreceptor PIEZO1 drives FAM20C upregulation in osteoblasts and DMP1 secretion during periadolescence.

a FAM20C and DMP1 immunostaining of 6-7-week-old control and Piezo1∆Dmp1 OF. Scale bar 50 µm. b, c Quantification of FAM20C (b) and DMP1 (c) intensities in 6-7-week-old control and Piezo1∆Dmp1 OF. n = 5. Two-tailed unpaired t-test. d FAM20C and DMP1 immunostaining of 6-7-week-old control and Piezo2∆Dmp1 OF. Scale bar 50 µm. e, f Quantification of FAM20C (e) and DMP1 (f) intensities in 6-7-week-old control and Piezo2∆Dmp1 OF. n = 4. Two-tailed unpaired t-test. g FAM20C and DMP1 immunostaining of 4-week-old control and Piezo1∆Dmp1 OF. Scale bar 50 µm. h, i Quantification of FAM20C (h) and DMP1 (i) intensities in 4-week-old control and Piezo1∆Dmp1 OF. Two-tailed unpaired t-test. Mean ± SD. b, c, e, f, h, i Source data are provided in Source Data file. j FAM20C and DMP1 immunostaining of control and loaded (centrifuged) femur slices derived from 4-week-old Piezo1∆Dmp1 and Cre-negative (WT) littermate mice. Scale bar 50 µm.