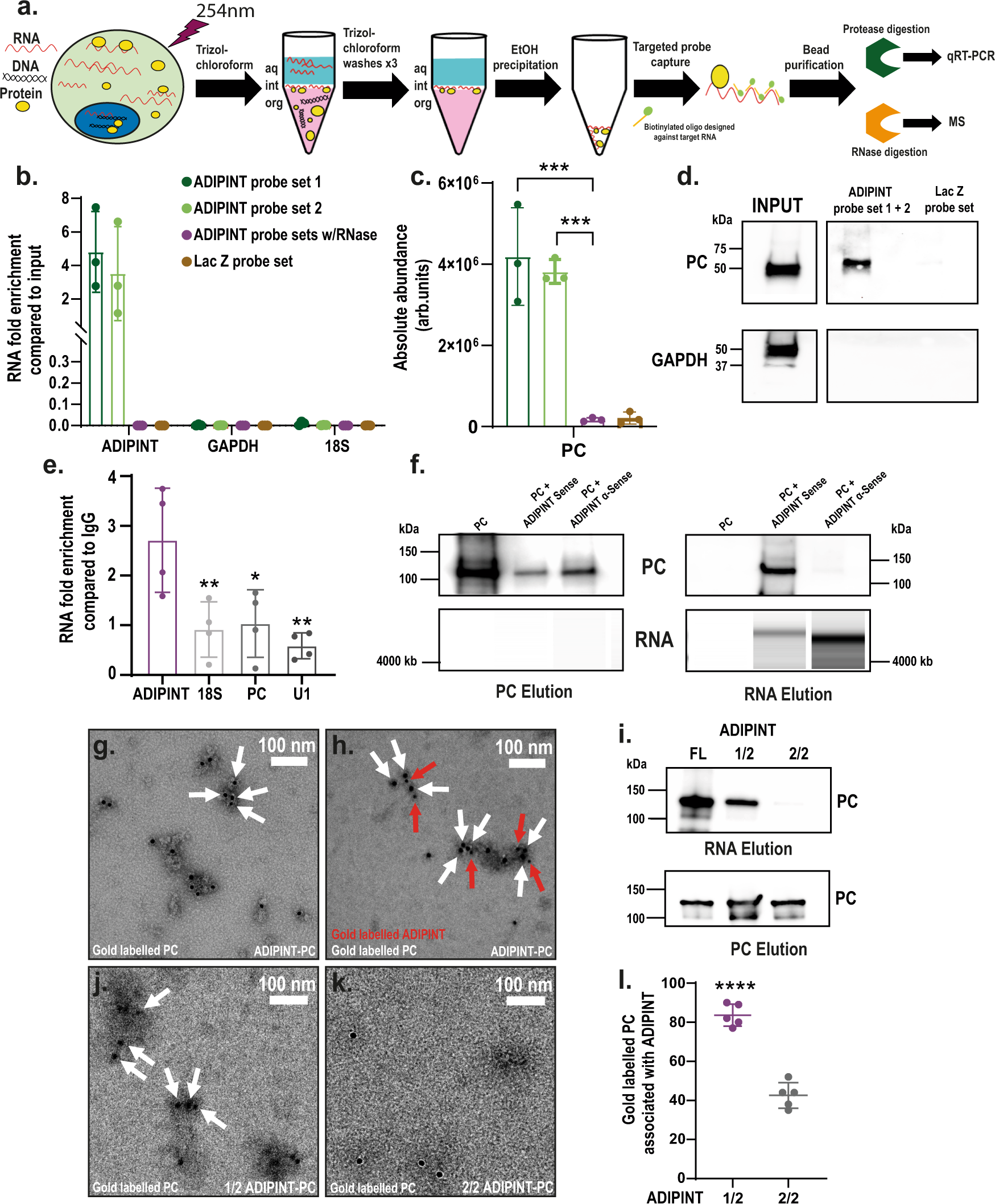
Fig. 3: Targeted RNA-protein identification using orthogonal organic phase separation (TROOPS) identifies pyruvate carboxylase as an interacting partner of ADIPINT.
From: The long noncoding RNA ADIPINT regulates human adipocyte metabolism via pyruvate carboxylase

a Graphical representation of TROOPS methodology. b qRT-PCR analysis of ADIPINT, 18 S and GAPDH expression in TROOPS pulldown samples. c Abundance values obtained from mass-spectrometry for pyruvate carboxylase for probe sets targeting ADIPINT or Lac Z. n = 3 independent experiments, statistical comparisons were made between each probe set and ADIPINT probes with RNase using one-way ANOVA with Dunnett’s post-hoc test. d Western blot analysis of PC and GAPDH after TROOPS pulldown using probes targeting ADIPINT or Lac Z (PC band was validated by mass-spectrometry). e RNA immunoprecipitation pulldown using PC or IgG targeting antibody followed by qRT-PCR for ADIPINT, 18 S, PC and U1. The fold increase in PC pulldown samples compared to IgG is plotted and statistical comparisons were made using one-way ANOVA with Dunnett’s post-hoc test, n = 4 independent experiments. f Western blot analysis (top panel) for PC and BioAnalyzer RNA analysis (bottom panel) after SEC of PC alone or in the prescence of ADIPINT or ADIPINT anti-sense. The fractions that PC and ADIPINT/ADIPINT anti-sense elute at were collected (labelled PC elution and RNA elution) and analysed. g Representative negative stain electron micrograph of ADIPINT-PC complexes labeled with anti-PC immuno-gold (20 nm). h Representative negative stain electron micrograph of ADIPINT-PC complexes double labeled with gold conjugated anti-PC (20 nm, white arrows) and anti-digoxin (10 nm, red arrows). i Western blot analysis for PC in the RNA elution and PC elution fraction after SEC using the 5’ half of ADIPINT (1/2) or 3’ half of ADIPINT (2/2), the full length ADIPINT was used as a control for PC binding. Representative negative stain electron micrograph of j 1/2 ADIPINT-PC or k 2/2 ADIPINT-PC following SEC. White arrows indicate 20 nm gold particles. l Counting of gold labelled particles associated with either 1/2 ADIPINT or 2/2 ADIPINT, n = 5 separate images. Unpaired two-tailed t-test was used to assess significance. Scale bar is 100 nm for micrographs. Data are presented as mean values +/- SD. *p < 0.05, **p < 0.01, ***p < 0.001, ****p < 0.0001. Source data are provided as a Source Data file.