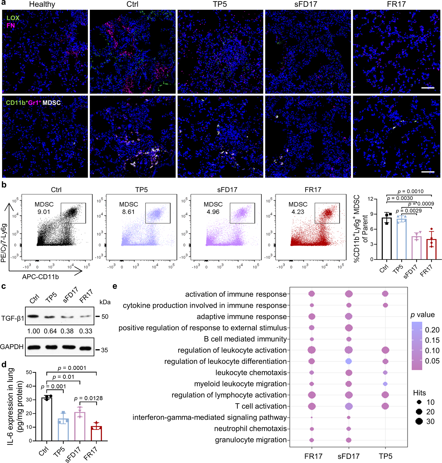
Fig. 5: FR17 administration prevents MDSC recruitment, pausing the development of the immunosuppressive microenvironment in PMN.
From: Peptide nano-blanket impedes fibroblasts activation and subsequent formation of pre-metastatic niche

a Serial sections of the lungs harvested from the model mice treated with different peptides. Serial sections show the distribution of lysyl oxidase (LOX) and Fibronectin (FN) and the co-location of CD11b+Gr1+ myeloid-derived suppressor cells (MDSC). Scale bar = 50 µm. b Recruitment of CD11b+Ly6g+ MDSC to the lungs of the model mice treated with different peptides on day 10. Data are presented as mean ± SD. n = 4 biologically independent mice for treatment groups, n = 3 for the control group. One-way ANOVA followed by Tukey’s multiple comparisons test was employed for statistical evaluation. c Expression of TGF-β1 in the lung harvested from PMN model mice administrated with different peptides. d IL-6 expression in the lung tissue fluid collected from PMN model mice administrated with different peptides. Data are presented as mean ± SD. n = 3 biologically independent mice. One-way ANOVA followed by Tukey’s multiple comparisons test was employed for statistical evaluation. e GO enrichment analysis of CD11b+Ly6g+ MDSC sorted from different treatment groups. RNA preparations were extracted from CD11b+Ly6g+ MDSCs sorted from lungs pooled from 10–12 mice per sample. The size of the dots corresponds to the number of genes per pathway, and the color indicates p value. Statistical significance was considered at least at p < 0.05. Source data are provided as a Source Data file.