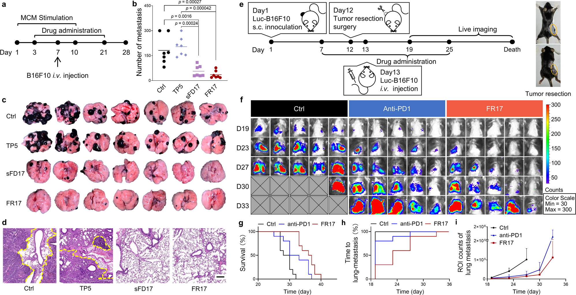
Fig. 6: FR17 administration inhibits lung metastasis in vivo by retarding PMN formation.
From: Peptide nano-blanket impedes fibroblasts activation and subsequent formation of pre-metastatic niche

a Schedule of MCM-induced lung metastasis model with peptide treatment. Peptide administration started from day 3 for metastasis prevention. b Number of the metastatic nodules in the lung of different treatment groups. n = 7. Data are presented as mean ± SD. One-way ANOVA followed by Tukey’s multiple comparisons test was employed for statistical evaluation. c Images of the lung metastasis harvested on day 28 from different treatment groups. d Representative images of Hematoxylin and Eosin staining of lung sections from different treatment groups. The lung metastasis is circled by yellow dotted lines. Scale bar = 200 µm. e Schedule of post-surgery metastasis model. Peptide administration started from day 7 to 25. f Representative in vivo bioluminescent images of mice without treatment or treated with FR17 or anti-PD1. n = 5. The gray patches represent dead mice in the control group. g Survival curves of the mice treated with FR17 or anti-PD1 or without treatment. n = 10. h The cumulative incidence of new pulmonary metastases in the mice treated with FR17 or anti-PD1 or without treatment. n = 10. i Semi-quantification of the in vivo bioluminescent signals in the lungs of the mice treated with FR17 or anti-PD1 or without treatment. n = 5. Data are presented as mean ± SD. Source data are provided as a Source Data file.