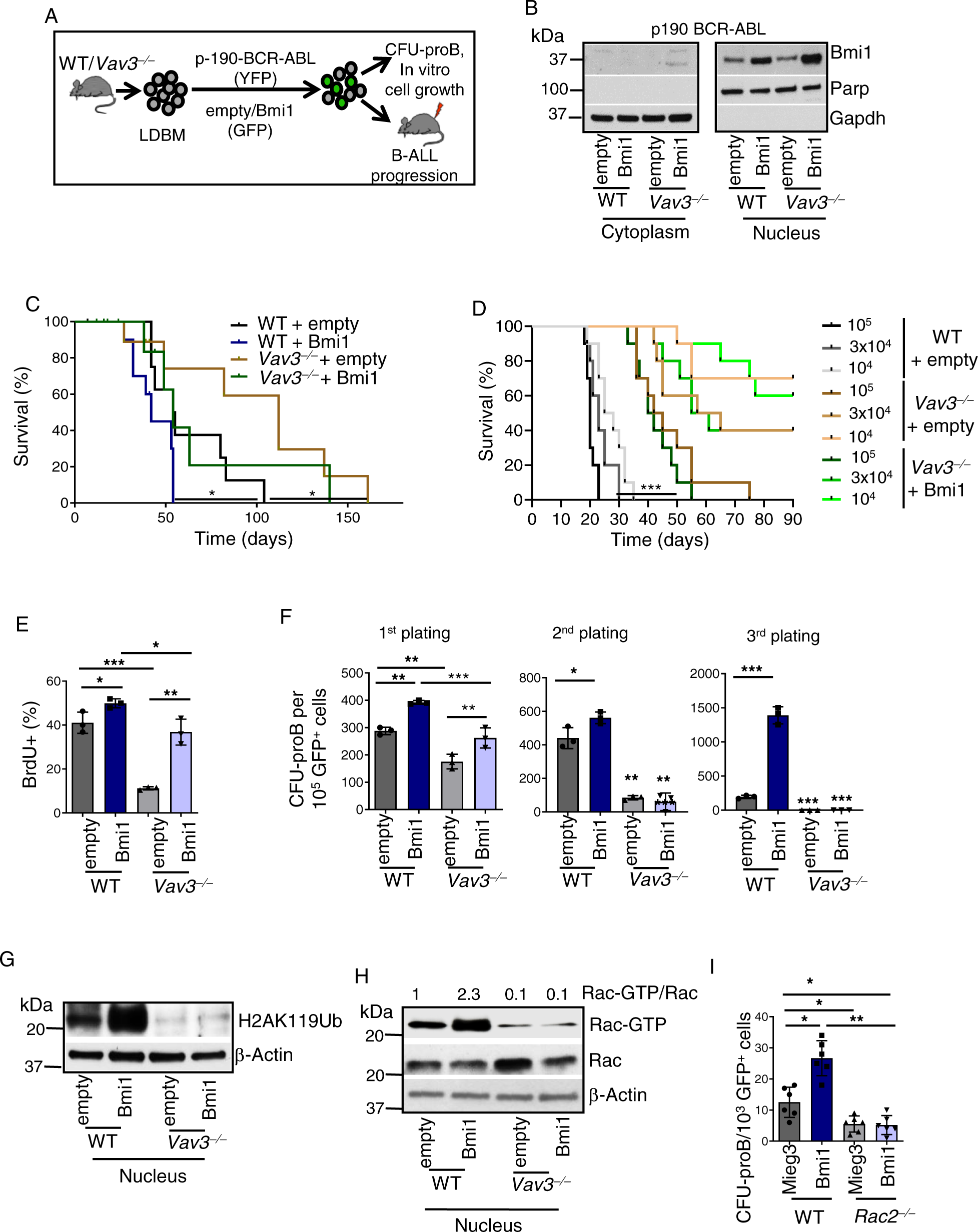
Fig. 4: Deficiency of Vav3 abrogates oncogenic effect of Bmi1 over-expression in leukemic B-cell progenitors.

A Wild type or Vav3−/− LDBM cells co-transduced with p190-BCR-ABL retroviruses and empty or Bmi1 lentiviruses were transplanted into lethally irradiated C57Bl/10 mouse for the development of p190-BCR-ABL-induced B-cell acute lymphoblastic leukemia (B-ALL). B Representative Immunoblots for Bmi1, Parp and Gapdh in the cytoplasmic and nuclear extracts of B-cell progenitors derived from p190-BCR-ABL retrovirus and empty or Bmi1 lentivirus co-transduced and transplanted leukemic mice (n = 10 mice per group). C Kaplan–Meier overall survival analyses of primary recipient mice transplanted with WT or Vav3−/− LDBM cells (106 cells/mouse) co-transduced with p190-BCR-ABL retroviruses and empty or Bmi1 lentiviruses. Vav3 deficiency resulted in significant delay in chimeric mouse death. Bmi1 overexpression in WT, but not of Vav3−/−, leukemic cells resulted in significantly decreased latency to chimeric mouse death. D Kaplan–Meier survival analyses (90-days) of secondary recipient mice transplanted with 104 (dotted lines, black-WT empty; gray-Vav3−/− empty; light blue-Vav3−/− Bmi1), 3 × 104 (dashed lines, black-WT empty; gray-Vav3−/− empty; light blue-Vav3−/− Bmi1), and 105 (solid lines, black-WT empty; gray-Vav3−/− empty; light blue-Vav3−/− Bmi1) leukemic B-cell progenitors derived from primary leukemic mice. Vav3 deficiency significantly prolongs the survival. No significant difference in survival between Vav3−/− + empty and Vav3−/− + Bmi1 at any of the three cell doses tested was found (n = 10 mice per group). E Quantification of BrdU uptake of WT and Vav3−/− B-cell progenitors co-expressing p190-BCR-ABL and Bmi1. Vav3 deficiency partially impairs the Bmi1 overexpression effect (n = 3 per group). F Serial plating of CFU-proB showing abrogation of CFU generating ability of Vav3 deficient empty or Bmi1-transduced p190-BCR-ABL expressing B cell progenitors. G Representative immunoblots of H2AK119Ub, and β-actin in empty or Bmi1 over-expressed WT or Vav3−/− leukemic B-cell progenitors (n = 3 per group). H Rac activation assay in empty or Bmi1 over-expressed WT or Vav3−/− leukemic B-cell progenitors. I CFU-proB content of empty or Bmi1 over expressing WT or Rac2−/− leukemic B-cell progenitors (n = 6 per group). Data are presented as mean ± SD in two or three independent experiments. Statistical significance was determined using the unpaired Student-t or Anova tests when more than 2 groups were compared. *p < 0.05; **p < 0.01; ***p < 0.001.