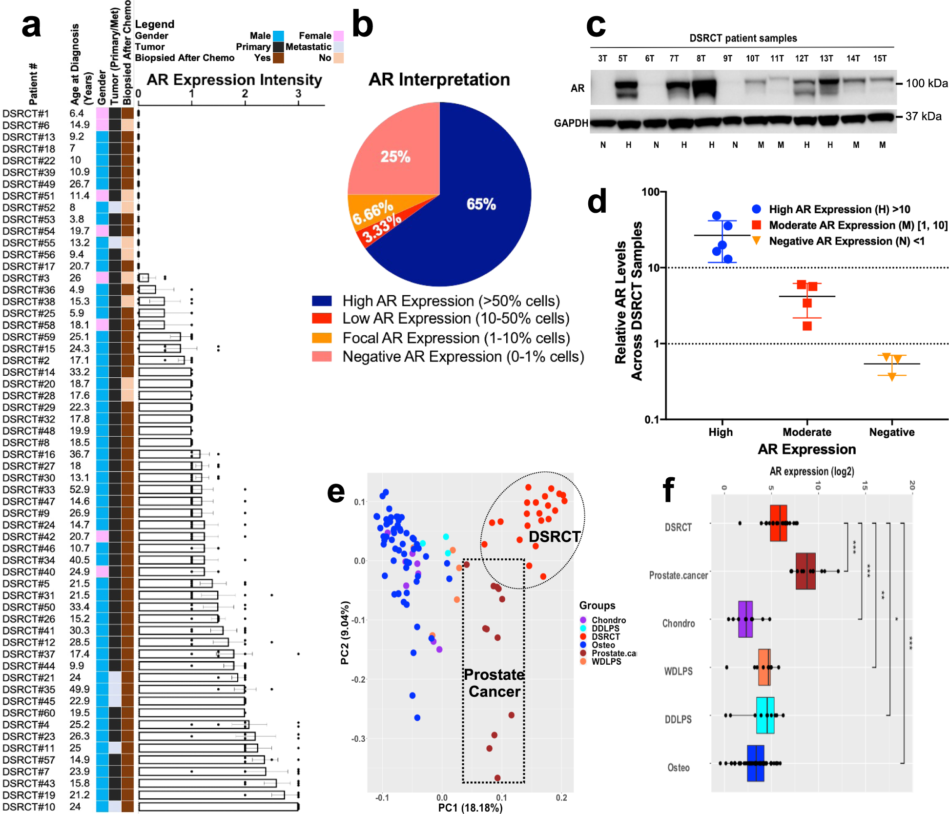
Fig. 2: DSRCT TMA and frozen specimen profiling for AR and PSA expression.
From: The androgen receptor is a therapeutic target in desmoplastic small round cell sarcoma

a A histogram showing the AR IHC expression levels of 60 human DSRCT tumors grouped by intensity (low, moderate, and high). The demographic data, including the corresponding gender (red: male or green: female), the age at diagnosis, and the pre/post-chemotherapy treatment to the surgery of each primary or metastatic resected tumor patient, are displayed at the left of each histogram. b AR expression level interpretation on DSRCT TMA IHC-stain and percentage scoring of tumoral labeling (positive (>50%), low positive (10–50%), focal (1–10%), and negative (0–1%)). c Western blotting analyses of AR expression in 11 DSRCT snap-frozen primary tumors. AR expression: P = positive, N = negative, or M = moderate. d Relative AR levels across samples shown in c. Bars show mean ± SD. e The principal components analysis plot performed on gene expression from prostate cancer (PC), DSRCT, and additional type of sarcomas samples. f Boxplot for the AR gene expression level across DSRCT, prostate cancer, and four other sarcoma types. The Wilcoxon rank-sum test performed to compare the AR levels between DSRCT (n = 22) and each of the other cancer types. PC = prostate cancer (n = 12); CS = chondrosarcoma (n = 7); OS = osteosarcoma (n = 47); WDLPS = well-differentiated liposarcoma (n = 7), and DDLPS = dedifferentiated liposarcoma (n = 10). ***p value < 0.001, **p value < 0.01, and *p value < 0.05.