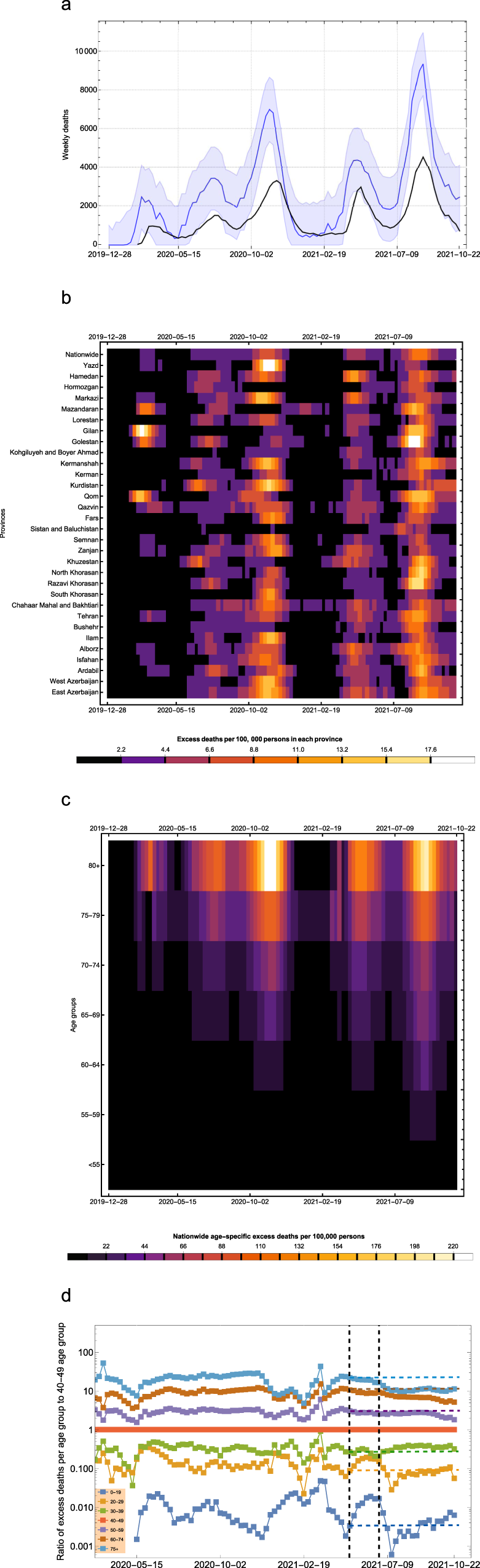
Fig. 1: Estimating excess mortality per province and age-group during the pandemic in Iran.
From: A framework for reconstructing SARS-CoV-2 transmission dynamics using excess mortality data

a One-month average of weekly excess mortality (blue) and reported COVID-19 deaths (black) in Iran from 2019-12-28 to 2021-10-22. Central line and shaded area show the median and 95% forecast intervals in weekly excess mortality, respectively. b One-month average of weekly excess deaths per 100,000 persons per province over time. c Nationwide excess deaths per 100,000 persons per age group over time. d Ratio of weekly excess deaths per age-group to the 40–49 age-group. Vertical dashed lines show the start of the immunisation programme for individuals aged 75 and above on 2021-05-18 and 60 and above on 2021-07-14. The horizontal dashed lines show the ratio of excess deaths at the start of the immunisation programme for individuals aged 75 and above.