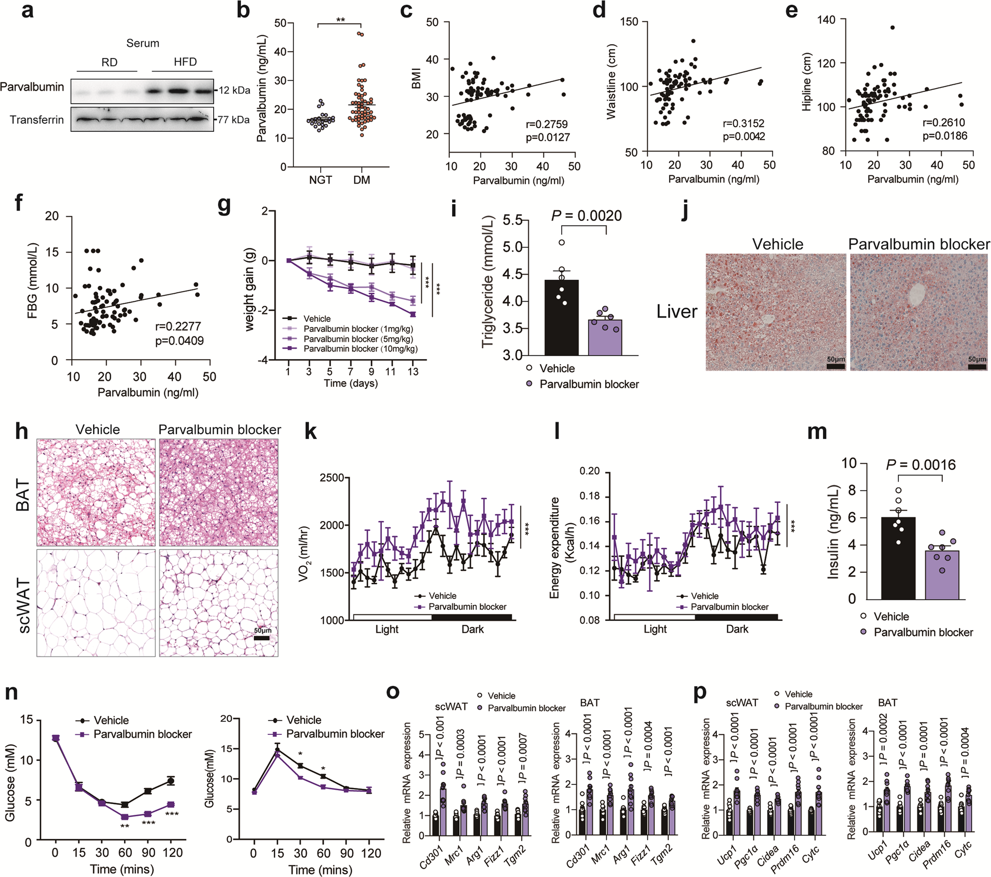
Fig. 7: Parvalbumin blocker ameliorates HFD-induced obesity.
From: Targeting parvalbumin promotes M2 macrophage polarization and energy expenditure in mice

a Parvalbumin protein levels in serum from RD- or HFD-fed mice. b Serum parvalbumin levels in lean and obese individuals (lean, n = 23; obese, n = 58). P value: 0.0011. The correlation between BMI (c), waistline (d), hipline (e) and FBG (f) with serum parvalbumin. HFD-fed mice were injected daily with vehicle (n = 14) or parvalbumin blocker (5 mg kg-1, n = 13) for 2 weeks. The weight gain (g), representative images of H&E staining of BAT and scWAT (h), circulating triglycerides (i), representative images of oil O Red staining of liver (j), VO2 (k), energy expenditure (l), and circulating insulin were determined (n = 6 per group). scale bar = 50 μm. n Insulin tolerance test and glucose tolerance test of vehicle or parvalbumin blocker injected mice (n = 6 per group). P value: 0.0036, <0.0001, <0.0001, 0.0215, 0.0376. Representative thermogenic (o) and M2 macrophage marker (p) gene expression in scWAT and BAT of vehicle or parvalbumin blocker injected mice (n = 10 per group). Data are represented as mean ± SEM. P values were determined by unpaired two-tailed Student’s t test (b, o, and p), two-way ANOVA with Tukey’s post hoc tests (g and n), ANCOVA using weight as a covariable (k and l) or Pearson correlation analysis (c–f). *p < 0.05, ***p < 0.001. Source data are provided as a Source Data file.