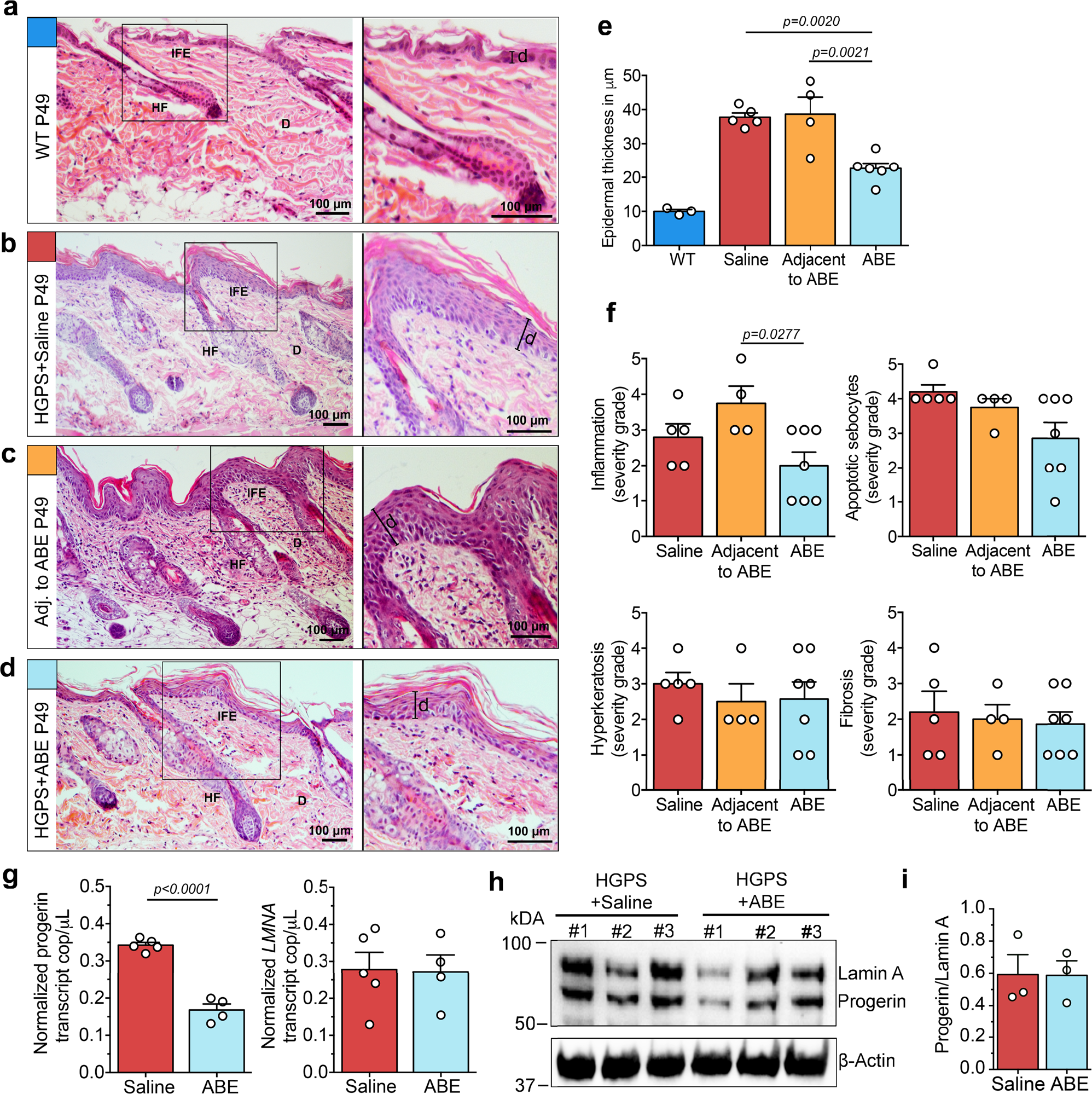
Fig. 3: Long-term improvements of HGPS mouse skin pathology after LF-ABE treatment.

a–d Skin from wild-type mice (WT, n = 3 independent experiments with similar results) and saline (n = 5, independent experiments with similar results), uninjected adjacent skin sites (n = 4, independent experiments with similar results) or LF-ABE (n = 6, independent experiments with similar results) treated HGPS mice was collected at seven weeks of age (P49) and H&E-stained for histopathological analysis (Interfollicular epidermis, IFE; hair follicle, HF; dermis, D, scale bar: d = 100 μm). e Graph showing the significant reduction of the epidermal thickness (indicated as d) in LF-ABE treated (n = 6 biologically independent sample) vs. saline-treated HGPS (n = 5 biologically independent samples, p = 0.0020) and uninjected adjacent skin sites (n = 4 biologically independent samples, p = 0.0021). f Graphs showing the histopathological assessment by severity grading (1 = minimal, 2 = mild, 3 = moderate, 4 = marked, 5 = severe) of inflammation (Adjacent to ABE compared to ABE, p = 0.0277), apoptotic sebocytes, hyperkeratosis and fibrosis in LF-ABE (n = 7 biologically independent samples), saline-treated HGPS mice (n = 5 biologically independent samples) and uninjected adjacent skin sites (n = 4 biologically independent samples). g Absolute quantification (ddPCR-ABS) was used to measure progerin (Saline compared to ABE, p < 0.0001) and lamin A transcript levels in LF-ABE (n = 4 biologically independent samples) and saline-treated HGPS mouse skin (n = 5 biologically independent samples) four weeks post-treatment. h, i Western blot analysis of progerin abundance (n = 3 biologically independent samples, #1–3 for each LF-ABE treated and saline treated group). WT samples are depicted in blue, uninjected adjacent skin sites are depicted in yellow, saline-treated samples are depicted in red LF-ABE treated samples are depicted in light blue. Data are represented as mean values +/− SEM. e, f P values were calculated by one-way ANOVA, adjusted for multiple comparisons, 95% CI. g P value was calculated by two-tailed unpaired t test, 95% CI. For (e–i) data are provided as a Source Data file.