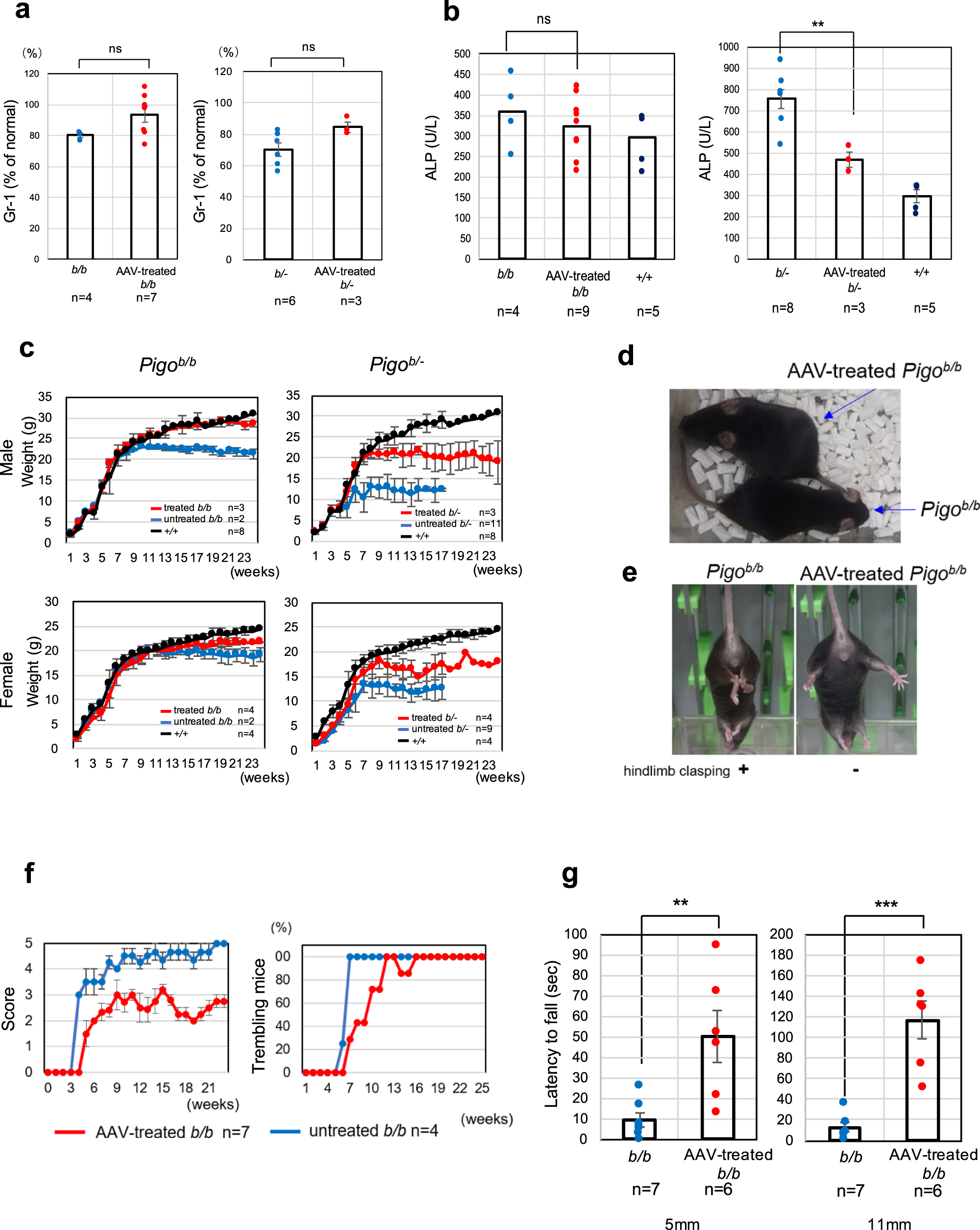
Fig. 4: Improvement of GPI-AP biosynthesis and the phenotypes in Pigob/b and Pigob/- mice after gene therapy.

a Elevation of Gr-1, a GPI-AP, levels on blood granulocytes from Pigob/b mice at 4 months after AAV treatment compared to untreated mice. n number of animals; ns not significant. Data are presented as mean values + SEM. (t-test, two-sided). b Amelioration of hyperphosphatasia. (**p < 0.01). Data are presented as mean values + SEM. (t-test, two-sided, P-value, 5.5 × 10−3). c Improved growth in both treated Pigob/b mice and Pigob/- mice. P-values of Pigob/b: Pigob/b+HITI in males, p < 0.05 in 9–12w, p < 0.01 in 13–18w. P-value of Pigob/-: Pigob/-+ HITI in males, p < 0.05 in 5–16w, p < 0.01 in 8w and 13w, p < 0.001 in 7w; In females, not statistically significant in both genotypes between HITI treated and untreated. Data are presented as mean values + SD. d Visual comparison of HITI-TE-treated and untreated Pigob/b mouse. e Comparison of hindlimb clasping between HITI-TE-treated and untreated Pigob/b mice. f Severity of tremors in HITI-TE-treated and untreated Pigob/b mice. Score 1–5; score 1, the mildest; score 5, the severest. Data are presented as mean values + SD. g Comparison of the latency to fall by the hanging test in HITI-TE-treated and untreated Pigob/b mice. **p < 0.01; ***p < 0.001 (t-test, two-sided, P-value, KIhomo:KIhomo+AAV, 6.3 × 10−3; KIKO:KIKO + AAV, 1.0 × 10−4) Data are presented as mean values + SEM. Source data are provided as a Source Data file.