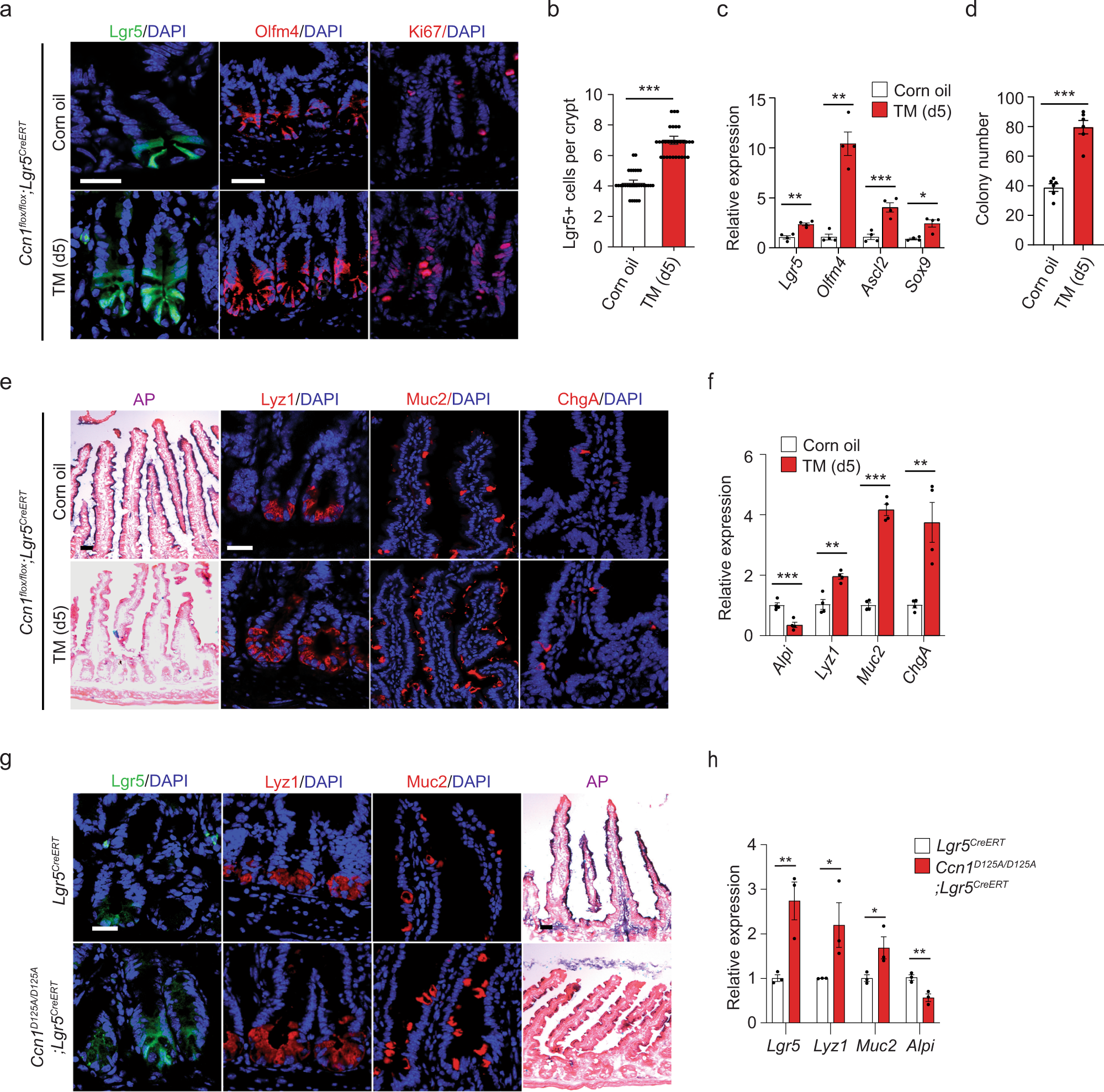
Fig. 3: Ccn1 deficiency leads to the ISC expansion, and increased secretory cells, but reduced enterocytes.
From: CCN1 interacts with integrins to regulate intestinal stem cell proliferation and differentiation

Ccn1ΔLgr5 mice were analyzed at day 5-post corn oil or TM. a Representative immunofluorescence images of Lgr5 + ISCs (GFP), Olfm4, and Ki67 from at least three independent replicates. DAPI is counterstaining. Bars: 20 µm. b The average number of GFP + cells per crypt (~30 crypts from at least n = 4 mice per group). Data represent mean ± SEM. One-sided t-test. ***p < 0.0001. c qPCR analysis of ISC marker genes (Lgr5, Olfm4, Ascl2, and Sox9). Data represent the mean ± SEM of four biological replicates. One-sided t-test. *p < 0.05; **p < 0.01; ***p < 0.001. d in vitro colony formation assay of the crypt isolated from Ccn1ΔLgr5 mice with corn oil or TM (day 5). Data represent the mean ± SEM of six biological replicates. One-sided t-test. ***p < 0.001. e Alkaline phosphatase (AP) staining is to mark enterocytes. Immunofluorescence staining of Lyz1 (Paneth cells), Muc2 (goblet cells), and ChgA (enteroendocrine cells). Representative images are shown from three independent replicates. Bars: 20 µm. f qPCR analysis of differentiation marker genes (Alpi, Lyz1, Muc2, and ChgA). Data represent the mean ± SEM of four biological replicates. One-sided t-test. **p < 0.01; ***p < 0.001. g Immunofluorescence staining (Lgr5 + GFP, Lyz1, and Muc2) and AP staining on the jejunum sections of Lgr5CreERT and Ccn1D125A/D125A; Lgr5CreERT knock-in mice (n = 3 each). Images are representative of three replicates. Bars: 20 µm. h qPCR analysis of differentiation marker genes in the jejunum of Lgr5CreERT and Ccn1D125A/D125A; Lgr5CreERT knock-in mice. Data represent the mean ± SEM of three biological replicates. One-sided t-test. *p < 0.05; **p < 0.01. Source data and the exact p-values are provided in a Source Data file.