Fig. 4: Reduced Notch signaling, but increased Wnt signaling in Ccn1-deficient mice.
From: CCN1 interacts with integrins to regulate intestinal stem cell proliferation and differentiation

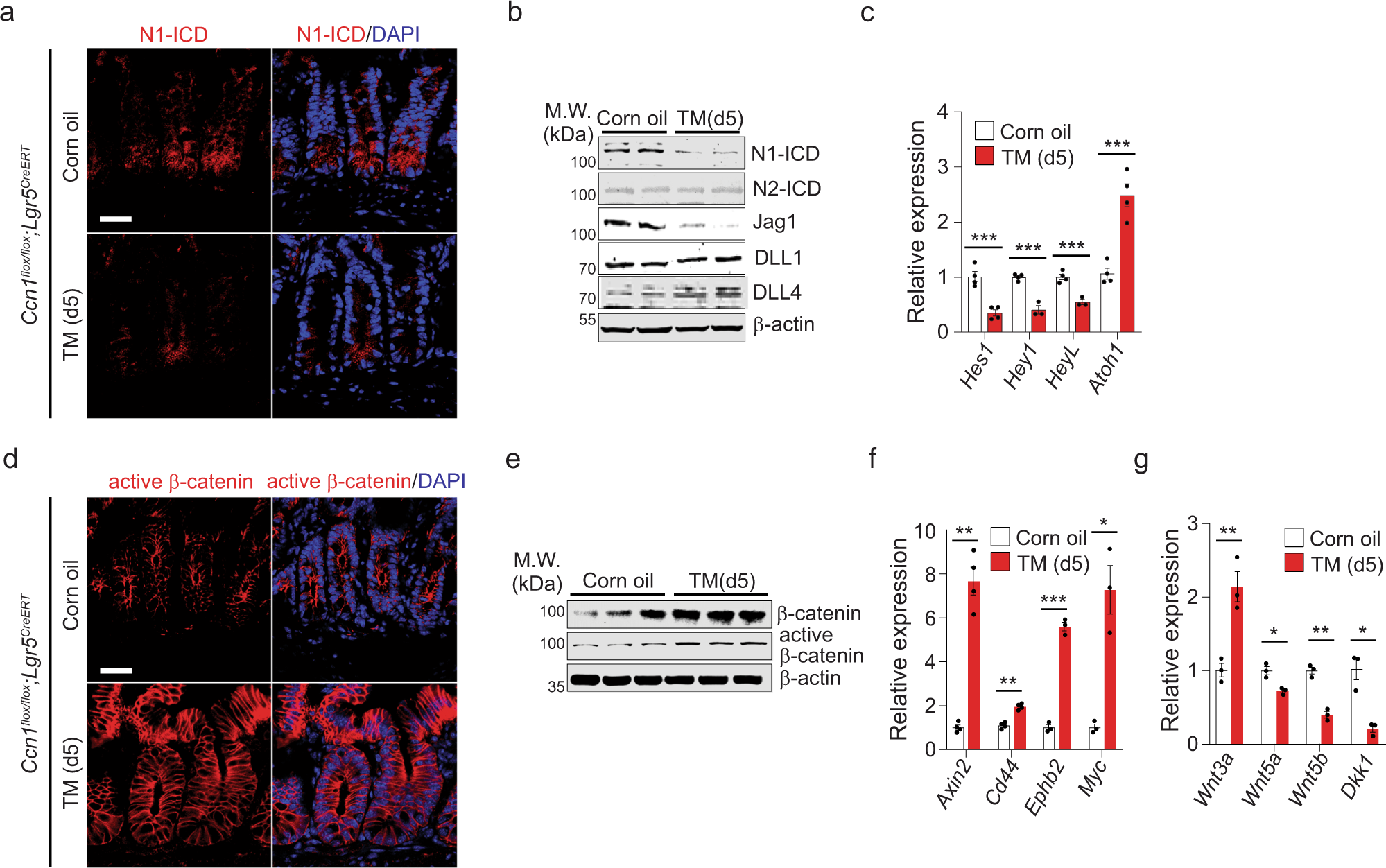
Ccn1ΔLgr5 mice were analyzed at day 5-post corn oil or TM. a Immunofluorescence staining of Notch1 intracellular domain (N1-ICD, red) in the crypt of the jejunum. DAPI is counterstaining. Representative images are shown from three independent replicates. Bars: 20 µm. b Immunoblot analysis of indicated protein expression (N1-ICD, N2-ICD, Jag1, DLL1, and DLL2) in the jejunum. β-actin as a loading control. Representative images are shown from at least three replicates. c qPCR analysis of Notch target genes (Hes1, Hey1, and HeyL) and Atoh1. Data represent the mean ± SEM of four biological replicates. One-sided t-test. ***p < 0.001. d Immunofluorescence staining of active β-catenin in the crypt of Ccn1ΔLgr5 mice. Images are representatives of three independent replicates. Bars: 20 µm. e Immunoblot analysis of active and total β-catenin. Images are representative of three replicates. f, g qPCR analysis of Wnt target genes (Axin2, Cd44, Ephb2, and Myc; f), Wnt ligands (Wnt3a, Wnt5a, and Wnt3b; g), and a secreted Wnt antagonist Dkk1 (g). Data represent the mean ± SEM of four biological replicates. One-sided t-test. *p < 0.05; **p < 0.01; ***p < 0.001. Source data and the exact p-values are provided in a Source Data file.