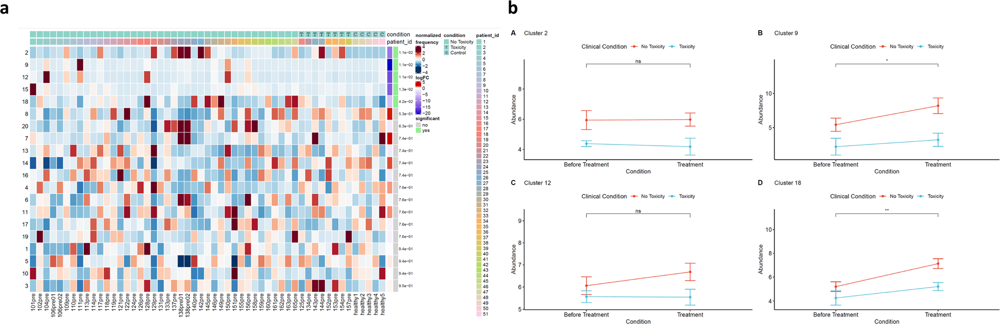
Fig. 4: Differentially abundant B-cell populations between toxicity and non-toxicity patients.

a Differential abundance heatmap illustrating 20 previously identified clusters (2A) (left-hand column) with a relative normalised abundance of each cluster by individual patient and healthy control sample (main panel). Patient to patient variability was treated as a random effect in order to improve the robustness of the model. A generalised linear mixed regression model was applied to determine the significance of differential abundance between conditions (toxicity and non-toxicity); the top five clusters were of statistical significance as shown by the green bars. Of these, four are the identified Breg populations. PDL1hi CD38int CD95int TGFβ-ve IL-10-ve Breg (P = 0.011) (cluster 2 from initial unsupervised analysis), PD-1hi CD5hi CD25hi CD27hi CD24lo CD38lo IL-10int Breg (P = 0.011) (cluster 9 from initial unsupervised analysis), CD5hi CD24lo CD25lo CD27lo IL-10lo Breg (P = 0.011) (cluster 12 from initial unsupervised analysis) and PDL1hi CD38int CD95lo TGFβhi IL-10lo Breg (P = 0.042) (cluster 18 from initial unsupervised analysis). Cluster 15, an identified Transitional B-cell population (IgMhi CD5- CD21hi CD10hi CD24hi CD38hi) was also significantly more abundant in non-toxicity patients (P = 0.013). b Longitudinal analyses demonstrate significant increases in circulating Breg number post-treatment with checkpoint blockade therapy. Line plots indicate the fold change in circulating Breg cluster abundance before and after treatment with sub-stratification according to those who developed high-grade irAE after treatment (n = 19 biologically independent samples). Changes are shown for four major Breg phenotypes identified in the initial unsupervised analysis. None of the patients who developed toxicity post-treatment patients experienced significant increases in the circulating population number. The P value indicators are for non-toxicity patients. PDL1hi CD38int CD95int TGF-β-ve IL-10lo(2) [P = 0.952]; PD-1hi CD5hi CD25hi CD27hi CD24lo CD38lo IL-10int(9) [P = 0.035]; CD5hi CD24lo CD25lo CD27lo IL-10lo(12) [P = 0.104]; PDL1hi CD38int CD95lo TGFβhi IL-10lo(18) [P = 0.009]. Data are presented as mean values + /− SEM. Statistical significance was determined by two-tailed pairwise Wilcoxon signed-rank test (significance level P < 0.05). *P < 0.05, **P < 0.01, ***P < 0.001. Source data are provided as a Source Data file.